ABLIC S-19954/19955 Step-Down Switching Regulator ICs
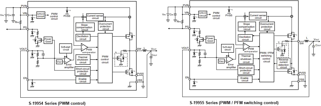
ABLIC S-19954/19955 Step-Down Switching Regulator ICs are designed using CMOS process technologies with a built-in Power Good (PG) function. The S-19954 ICs feature PWM control and can be used without interfering with AM radio bands. The S-19955 ICs feature a PWM/PFM switching control, operates with PWM control under heavy load, and automatically switches to PFM control under light load. These ICs operate from 2.7V to 5.5V input voltage range and -40°C to 125°C temperature range. The S-19954/19955 ICs are used in secondary power supply for automotive equipment, camera modules, and constant-voltage power supply for electrical equipment for vehicle interior applications.Features
- 2.7V to 5.5V input voltage range
- 0.8V to 3.3V output voltage range
- 1A output current
- 95% efficiency
- 2.25Mz typical oscillation frequency
- 1.75A typical (pulse-by-pulse method) overcurrent protection function
- 170°C typical (detection temperature) thermal shutdown function
- Hiccup control and latch control short-circuit protection function
- 100% duty cycle operation
- 0.35ms typical soft-start function
- 2.43V typical (detection voltage) Under Voltage Lock-Out function (UVLO)
- Ceramic capacitor compatible
- -40°C to 125°C operating temperature range
- Lead-free (Sn 100%)
- Halogen-free
- AEC-Q100 qualified
Applications
- For automotive use:
- Engine
- Transmission
- Suspension
- ABS
- EV/HEV/PHEV
- Secondary power supply for automotive equipment
- Camera module
- Constant-voltage power supply for electrical application for vehicle interior
Block Diagrams
Efficiency
Typical Application Circuit
Đã phát hành: 2025-02-26
| Đã cập nhật: 2025-04-04
