Analog Devices Inc. AD623 Instrumentation Amplifiers
Analog Devices AD623 Instrumentation Amplifiers are integrated, single- or dual-supply amplifiers designed to deliver rail-to-rail output swing using supply voltages from 3V to 12V. The AD623 Amplifiers offer superior user flexibility by allowing single gain set resistor programming and by conforming to the 8-lead industry standard pinout configuration. With no external resistor, the AD623 is configured for unity gain (G = 1), and with an external resistor, the AD623 can be programmed for gains of up to 1000.The accuracy of the AD623 is the result of increasing AC Common Mode Rejection Ratio (CMRR) coincident with increasing gain; line noise harmonics are rejected due to constant CMRR up to 200Hz. The AD623 has a wide input common-mode range and amplifies signals with commonmode voltages as low as 150mV below ground. The AD623 maintains superior performance with dual and single polarity power supplies.
Features
- Rail-to-rail output swing
- Input voltage range extends 150mV below ground
(single supply) - Low power, 550μA maximum supply current
- Gain set with one external resistor
- Gain range: 1 to 1000
- High accuracy DC performance
- 0.10% gain accuracy (G = 1)
- 0.35% gain accuracy (G > 1)
- Noise: 35nV/√Hz RTI noise at 1kHz
- Excellent dynamic specifications 800kHz bandwidth (G = 1)
- 20μs settling time to 0.01% (G = 10)
- Package Options
- PDIP-8
- SOIC-8
- MSOP-8
Applications
- Low power medical instrumentation
- Transducer interfaces
- Thermocouple amplifiers
- Industrial process controls
- Difference amplifiers
- Low power data acquisition
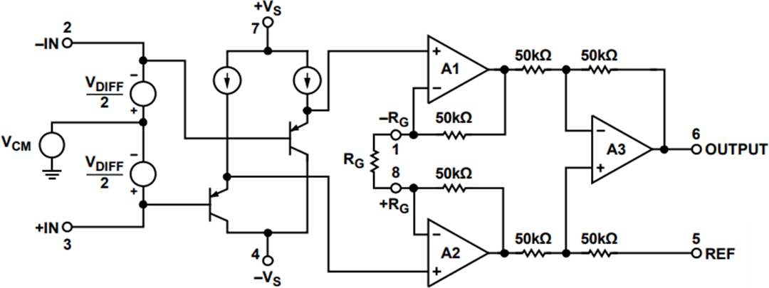
Block Diagram
Đã phát hành: 2019-03-07
| Đã cập nhật: 2023-08-11
