Analog Devices Inc. AD7386/7387/7388 4-Channel, 4 MSPS, & SAR ADCs
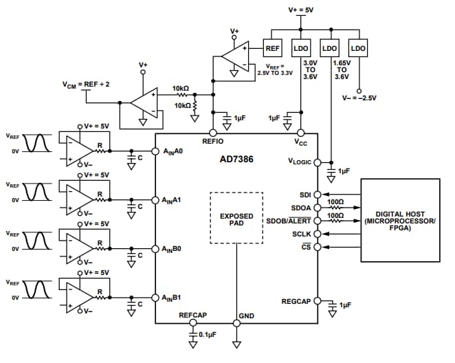
Analog Devices Inc. AD7386 / AD7387 / AD7388 4-Channel, 4 MSPS, and Successive Approximation Register (SAR) Analog-to-Digital Converters (ADCs) operate from a 3V to 3.3V power supply. These devices sample and convert single-ended analog input types on the falling edge of CS input. These ADCs feature an on-chip sequencer and integrated on-chip oversampling blocks that improve dynamic range and reduce noise at lower bandwidths. The modules are compatible with 1.8V, 2.5V, and 3.3V interfaces using a separate logic supply. Analog Devices AD7386 / AD7387 / AD7388 converters come in a 16-lead LFCSP package and operate in a temperature range of -40°C to +125°C. Typical applications include motor control position feedback, motor control current sense, sonars, power quality, and data acquisition systems.Features
- 16-bit/14-bit/12-bit dual simultaneous sampling SAR ADCs
- Single-ended analog inputs
- 4-channel with 2:1 multiplexers
- Channel sequencer mode
- On-chip oversampling functions
- SNR (typical)
- 87.5dB, VREF = 3.3V external
- 93dB with OSR = 8, VREF = 2.5V internal
- High throughput rate of up to 4MSPS
- ±1.5LSBs INL (typical)
- Resolution boost function
- 2.5V internal reference at 10ppm/°C (maximum)
- Alert function
- -40°C to +125°C temperature range
- 3mm x 3mm 16-lead LFCSP package
Applications
- Motor control position feedback
- Motor control current sense
- Sonars
- Power quality
- Data acquisition systems
- Erbium-doped fiber amplifiers (EDFA)
- Inphase and quadrature demodulation
Videos
Block Diagram
Application Circuit
Pin Configuration
Đã phát hành: 2019-10-16
| Đã cập nhật: 2025-02-07
