Analog Devices Inc. AD8460 High Output Current Operational Amplifier
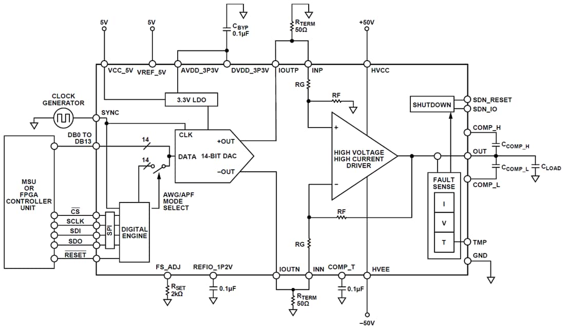
Analog Devices Inc. AD8460 High Output Current Operational Amplifier is a “bits in, power out” high voltage, high-power, high-speed driver optimized for large output current (up to ±1A). The device also has a high slew rate (up to ±1800V/μs) at high voltage (up to ±40V) into capacitive loads. Combining a 14-bit high-speed DAC, a high voltage, high output current (HV-HI) analog driver, and fault monitoring and protection circuits, the AD8460 is ideally suited for high power applications such as arbitrary waveform generation (AWG), programmable power supplies, and high voltage automated test equipment (ATE).A proprietary high-voltage BCDMOS process, novel high-voltage architecture, and thermally enhanced package from Analog Devices Inc. enable this high-performance driver. A digital engine implements user-configurable features: modes for digital input, programmable supply current, and fault monitoring and programmable protection settings for output current, output voltage, and junction temperature. Analog features extend functionality: external compensation enables unlimited capacitive load drive, programmable shutdown delay, and full-scale adjustment. The AD8460 operates on high voltage dual supplies up to ±55V and a single low voltage supply of 5V.
Features
- ±12V to ±55V wide high voltage supply range
- High output capability
- Up to ±40V output voltage range
- 1A continuous high output current drive
- ≥ 1800V/μs into 1000pF load high slew rate
- 1MHz large signal bandwidth
- Extensive programming and diagnostics
- 14-bit resolution arbitrary waveform generation (AWG) mode
- 16-level analog pattern generation (APG) mode
- Digitally programmable current, voltage, and thermal fault monitoring and protection
- Programmable supply current with shutdown mode
- Design-in friendly
- Unlimited capacitive load drive with external compensation and slew control
- 80-pin, 12mm x 12mm TQFP package
- EPAD-up package for mountable heatsink
- −40 °C to +85 operating temperature range
Applications
- Automatic test equipment (ATE)
- Display panel formation and testing
- Piezo drivers
- Programmable power supplies
Simplified Functional Block Diagram
Đã phát hành: 2023-11-22
| Đã cập nhật: 2025-02-21
