Analog Devices Inc. ADA4805 High-Speed Amplifiers
Analog Devices ADA4805-1 / ADS4805-2 High-Speed Amplifiers are high-speed voltage feedback, rail-to-rail output amplifiers with an exceptionally low quiescent current of 500μA, making them ideal for low-power, high-resolution data conversion systems. Despite being low power, ADI ADA4805 amplifiers provide excellent overall performance. They offer a high bandwidth of 105MHz at a gain of +1, a high slew rate of 160V/μs, and a low input offset voltage of 125μV (maximum). A shutdown pin allows further reduction of the quiescent supply current to 2.9μA. For power-sensitive applications, the shutdown mode offers a very fast turn-on time of 3μs. This allows the user to dynamically manage the power of the amplifier by turning the amplifier off between ADC samples. ADA4805-1 / ADA4805-2 operate over a wide range of supply voltages from ±1.5V to ±5V, as well as single 3V and 5V supplies, making them ideal for high speed, low power instruments.Features
- ADA4805-1 Features
- Low input offset voltage: 125μV (maximum)
- Low input offset voltage drift
- 0.2μV/°C (typical)
- 1.5μV/°C (maximum)
- Ultralow supply current: 495μA/amplifier
- Wide supply voltage range: 3V to 10V
- High speed performance: −3dB bandwidth: 105MHz
- Slew rate: 160V/μs
- 0.1% settling time: 35ns
- Rail-to-rail outputs
- Input common-mode range: -VS −0.1V to +VS −1V
- Low noise: 5.9nV/√Hz at 100kHz; 0.6pA/√Hz at 100kHz
- Low distortion: −102dBc /−116dBc HD2/HD3 at 100kHz
- Low input bias current: 470nA (typical)
- Dynamic power scaling
- High speed turn-on time: 3μs (maximum) fully settled
- Small packaging: 6-lead SC70, 6-lead SOT-23
- ADA4805-2 Features
- Low input offset voltage: 125µV (maximum)
- Low input offset voltage drift
- 0.2µV/°C (typical)
- 1.5µV/°C (maximum)
- Ultralow supply current: 500µA/amplifier
- Fully specified at VS = 3V, 5V, ±5V
- High speed performance: −3 dB bandwidth: 105 MHz
- Slew rate: 160V/µs
- Settling time to 0.1%: 35ns
- Rail-to-rail outputs
- Input common-mode range: -VS −0.1V to +VS −1V
- Low noise: 5.9nV/√Hz at 100 kHz; 0.6pA/√Hz at 100kHz
- Low distortion: −102dBc /−126dBc HD2/HD3 at 100kHz
- Low input bias current: 470nA (typical)
- Dynamic power scaling
- Turn on time: 3µs (maximum) fully settled
- Small packaging: 6-lead SC70, 6-lead SOT-23, and 8-lead MSOP
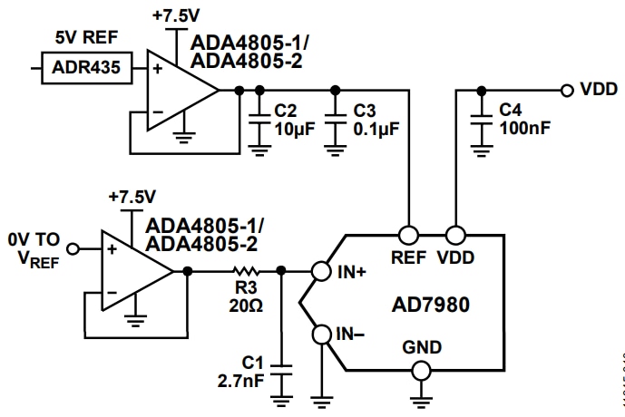
Typical Applications
Videos
Additional Resources
Can You Really Get ppm Accuracies from Op Amps?
There is a march toward 1ppm accurate systems, especially now that 1ppm linear ADCs are becoming common. This article presents op-amp accuracy limitations and how to choose the few op-amps that have a chance of 1 ppm accuracy.
View Results ( 8 ) Page
| Mã Phụ tùng | Số lượng kênh | CMRR - Tỷ lệ loại bỏ kiểu chung | Ib - Dòng phân cực đầu vào | Vos - Điện áp bù đầu vào | Đóng gói / Vỏ bọc | Ios - Dòng bù đầu vào | PSRR - Tỷ lệ loại bỏ nguồn cấp | Bảng dữ liệu |
|---|---|---|---|---|---|---|---|---|
| ADA4805-1ARJZ-R7 | 1 Channel | 103 dB | 800 nA | 13 uV | SOT-23-6 | 2.1 nA | 122 dB | ![]() |
| ADA4805-1AKSZ-R7 | 1 Channel | 103 dB | 800 nA | 13 uV | SC-70-6 | 2.1 nA | 122 dB | ![]() |
| ADA4805-1ARJZ-R2 | 1 Channel | 103 dB | 800 nA | 13 uV | SOT-23-6 | 2.1 nA | 122 dB | ![]() |
| ADA4805-2TRMZ-EP | 2 Channel | 103 dB | 800 nA | 13 uV | MSOP-8 | 2.1 nA | 122 dB | ![]() |
| ADA4805-2ARMZ | 2 Channel | 103 dB | 800 nA | 13 uV | MSOP-8 | 2.1 nA | 122 dB | ![]() |
| ADA4805-2ARMZ-R7 | 2 Channel | 103 dB | 800 nA | 13 uV | MSOP-8 | 2.1 nA | 122 dB | ![]() |
| ADA4805-1AKSZ-R2 | 1 Channel | 103 dB | 800 nA | 13 uV | SC-70-6 | 2.1 nA | 122 dB | ![]() |
| ADA4805-2ACPZ-R7 | 2 Channel | 103 dB | 800 nA | 13 uV | LFCSP-10 | 2.1 nA | 122 dB | ![]() |
Đã phát hành: 2015-01-22
| Đã cập nhật: 2022-03-11

