Analog Devices Inc. ADL5309 Dual Logarithmic Converters

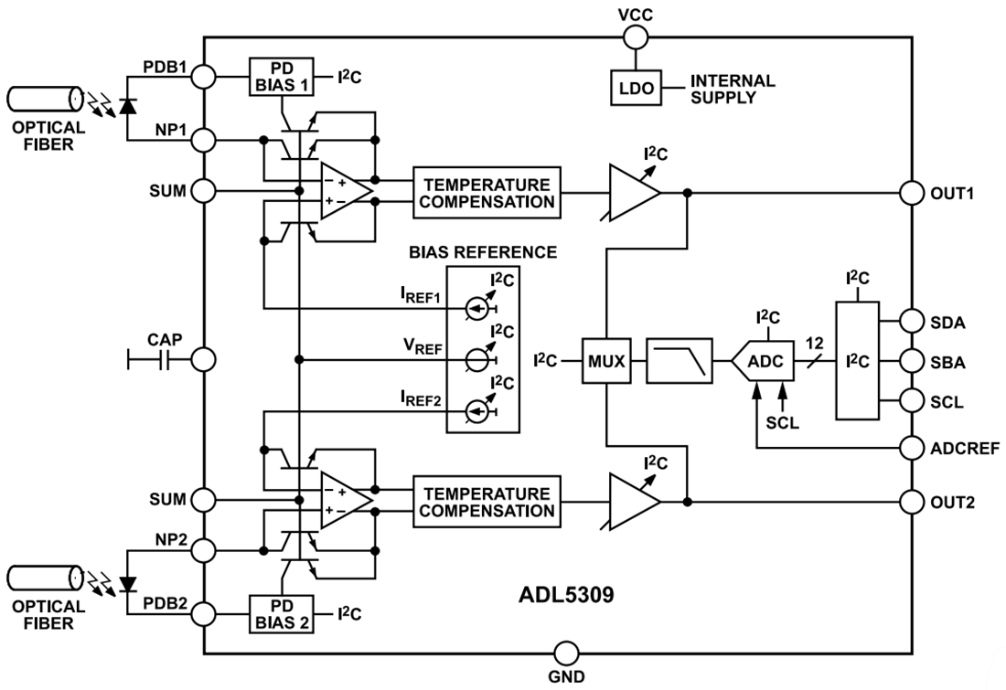
Analog Devices ADL5309 Dual Logarithmic Converters have dual logarithmic transimpedance amplifiers optimized for measuring low-frequency and broad dynamic range optical signal power in fiber optic systems. The device produces highly accurate, temperature-compensated output voltages proportional to the logarithm of the ratio between the input current at the INP1 and INP2 pins and the internally generated reference currents. The logarithmic slope and intercept are accurately trimmed to a nominal value of 200mV/decade and 10pA, respectively. The low-impedance OUT1 and OUT2 logarithmic outputs can drive various analog-to-digital converters (ADCs) and other circuits.

A digital representation of the OUT1 and OUT2 outputs is available through the inter-IC bus (I2C) interface. A 14-bit successive approximation register (SAR) ADC, controlled through the I2C interface, samples the OUT1 and OUT2 channel outputs and a built-in digital temperature sensor. Adaptive photodiode biasing is supported through the PDB1 and PDB2 interfaces. The photodiode reverse bias is kept small at low diode currents to minimize the dark current. At higher input currents, the bias voltage scales linearly with the current to avoid nonlinearity due to photodiode saturation. The starting bias level and the scale factor at higher currents are configurable through I2C.

The Analog Devices ADL5309 is specified for operation from -40°C to +105°C ambient temperature and is offered in a small 2.040mm × 1.640mm, 20-lead wafer level chip scale package (WLCSP).

Features

  • 188dB electrical dynamic range and 94dB optical dynamic range
  • Dual-channel current inputs for direct optical gain measurements
  • Accurately trimmed logarithmic response
    • Logarithmic slope 200mV/decade
    • Logarithmic conformance error ±0.4dB over temperature
    • Offset trimmed at 70°C to reduce dark current
  • Integrated LDO: 26dB PSRR at 60Hz and 100pA input current (VCC = 3.0V)
  • I2C adjustable
    • Photodiode bias voltage
    • The trade-off between noise and response time at low input currents
  • Integrated 14-bit ADC
  • Requires minimal external components
  • 2.040mm × 1.640mm, 20-lead WLCSP

Applications

  • Automatic test equipment
  • Optical power monitoring
  • Machine automation
  • Optical modules

Functional Block Diagram

Block Diagram - Analog Devices Inc. ADL5309 Dual Logarithmic Converters
Đã phát hành: 2024-08-07 | Đã cập nhật: 2025-03-04