Analog Devices Inc. ADL8106-EVALZ Evaluation Board
Analog Devices Inc. ADL8106-EVALZ Evaluation Board offers four layers, with the substrate between the top layer and the first internal layer made of Rogers 4003C, and the internal and bottom side layers are all ground. The ADL8106-EVALZ RFIN and RFOUT ports feature 1.85mm, female coaxial connectors, and the respective RF traces have a 50Ω characteristic impedance.The ADI ADL8106 Low Noise Amplifiers need 120mA from a 3V supply voltage (VDDx). The ADL8106 is available in a 5.00mm x 5.00mm, 24-terminal chip array small outline with no lead cavity (LGA_CAV) package.
Features
- 4-layer, Rogers 4003C evaluation board
- End launch, 1.85mm RF connectors
- Through calibration path (depopulated)
Kit Contents
- RF signal generator
- RF spectrum analyzer
- RF network analyzer
- 3V, 300mA power supply
- 0V to −2V, ±1mA power supply
Overview
Block Diagram
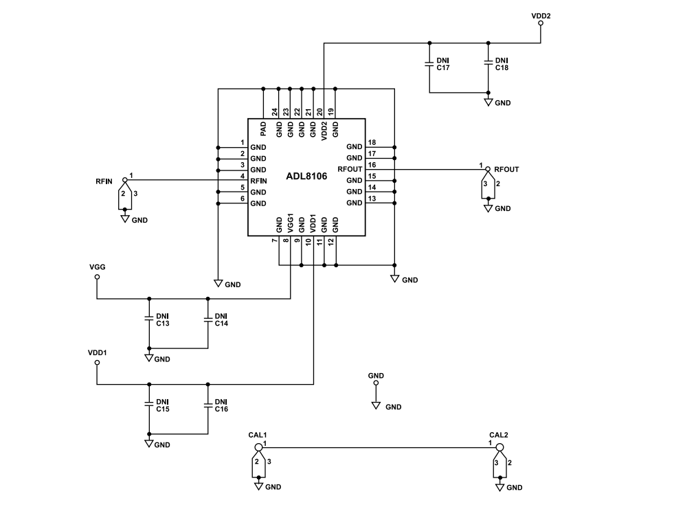
Schematic
Đã phát hành: 2022-10-13
| Đã cập nhật: 2022-10-17
