Analog Devices Inc. ADM7170 Evaluation Board
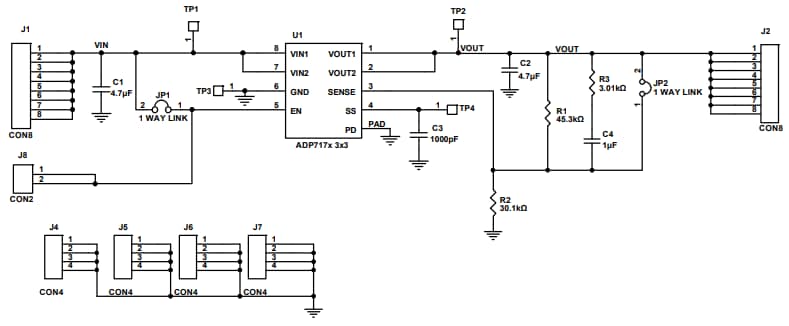
Analog Devices Inc. ADM7170 Evaluation Board is designed to demonstrate the functionality of the ADM7170 linear regulator. The ADM7170 evaluation board allows the demonstration of simple device measurements such as line and load regulation, dropout, and ground current. This demonstration is done using a single voltage source, a voltmeter, an ammeter, and load resistors. The ADM7170 evaluation board offers 500mA output current and ±0.75% output voltage accuracy. This evaluation board comes with the option to adjust the output voltage with two external resistors from any fixed output voltage option.Features
- Evaluates the ADM7170 linear regulator
- Option to adjust the output voltage with two external resistors from a fixed output voltage option
- 2.3V to 6.5V input voltage range
- 500mA output current
- ±0.75% output voltage accuracy
- -40°C to 125°C operating temperature range
Schematic Diagram
Đã phát hành: 2020-02-04
| Đã cập nhật: 2024-09-03
