Analog Devices Inc. ADP1974 PWM Controllers
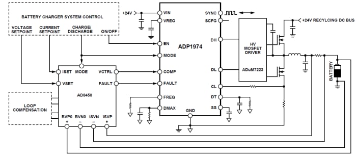
Analog Devices ADP1974 PWM Controllers are designed as a constant frequency, voltage mode, synchronous, pulse-width modulation (PWM) controller for bidirectional DC-to-DC applications. The controllers are designed for use in battery testing, formation, and conditioning applications with an external, high voltage field-effect transistor (FET) half-bridge driver, and an external control device. ADP1974 performs as a buck converter in battery-charge mode and as a boost converter in discharge mode to recycle energy to the input bus. The controller's high voltage VIN supply pin can withstand a maximum operating voltage of 60V and reduces the need for additional system supply voltages. The ADP1974 also has a COMP pin to provide external control of the PWM duty cycle and a FAULT pin that can disable the DH and DL outputs. Features include precision enable, internal and external synchronization control with programmable phase shift, programmable maximum duty cycle, dead-time control, and peak hiccup current-limit protection. Additional protection features include soft start to limit input inrush current during startup, precision enables, and thermal shutdown (TSD).Features
- Input voltage range: 6V to 60V
- On-board 5V linear regulator
- Buck/charge or boost/discharge mode
- High PWM linearity with 4Vp-p PWM ramp
- FAULT and COMP input compatible with AD8450/AD8451
- Programmable dead time control
- Adjustable frequency from 50kHz to 300kHz
- Synchronization output or input with adjustable phase shift
- Programmable maximum duty cycle
- Programmable soft-start
- Peak hiccup current-limit protection
- Pin-compatible with ADP1972 (asynchronous version)
- TSD protection
- 16-lead TSS
Applications
- Single and multicell battery formation and testing
- High-efficiency battery test systems with recycling capability
- Battery conditioning (charging and discharging) systems
- Compatible with AD8450/AD8451 constant voltage (CV) and constant current (CC) analog front end error amplifier
Typical Application Circuit
Đã phát hành: 2016-01-29
| Đã cập nhật: 2022-03-11
