Analog Devices Inc. ADP5350 Advanced Battery Management PMIC

Analog Devices Inc. ADP5350 Power Management IC (PMIC) integrates one high-performance buck regulator, a fuel gauge, a highly programmable boost regulator for LED backlight illumination, and three 150mA LDO regulators.    

The ADP5350 PMICs can operate in a trickle-charge mode as well as constant-current (CC) and constant-voltage (CV) fast-charge mode. The device features an internal field-effect transistor (FET). The internal FET enables battery isolation on the system power side. The I²C-compatible interface enables designers to program all parameters, including status bit readback for operation monitoring, and safety control.

The ADP5350 boost regulator operates at a 1.5MHz switching frequency. This regulator can function as a constant voltage regulator or supplemental constant-current regulator for multiple LED backlight drivers. The Analog Devices ADP5350 also features low dropout (LDO) regulators optimized to operate at low shutdown current and quiescent current to extend battery life.

Features

  • Switching Mode USB Battery Charger
    • High accuracy and programmable charge terminal voltage and charge current
    • 3MHz buck for high efficiency and small footprint
    • Tolerant input voltage from −0.5V to +20V (USB VVBUSx)
    • Power path control allows the system to operate with a dead or missing battery
    • Compliant with JEITA charge temperature specification
  • Voltage-Based State of Charge (SOC) Calculation Algorithm
    • Extra-low quiescent current in sleep mode
    • Battery impedance chemistry (Li-Ion) compensation
    • Battery temperature compensation
    • No need for external sense resistor
  • Boost Regulator with 5-Channel LED Driver
    • Support up to 4 LED in series or in parallel
    • 5 independent programmable LED current sinks
    • 64 programmable LED current levels (up to 20mA)
    • Programmable on and off timer for LED blinking
    • Adaptive headroom control to maximize the efficiency
  • Three 150mA Linear LDO Regulators
    • Ultralow IQ with zero load at 1μA typical for LDO1
    • Optional load-switch full turn-on mode
  • Full I²C programmability with dedicated interrupt pin

Applications

  • Rechargeable Li-Ion and Li-Ion polymer battery-powered devices
  • Portable consumer devices
  • Portable medical devices
  • Portable instrumentation devices
  • Wearable device

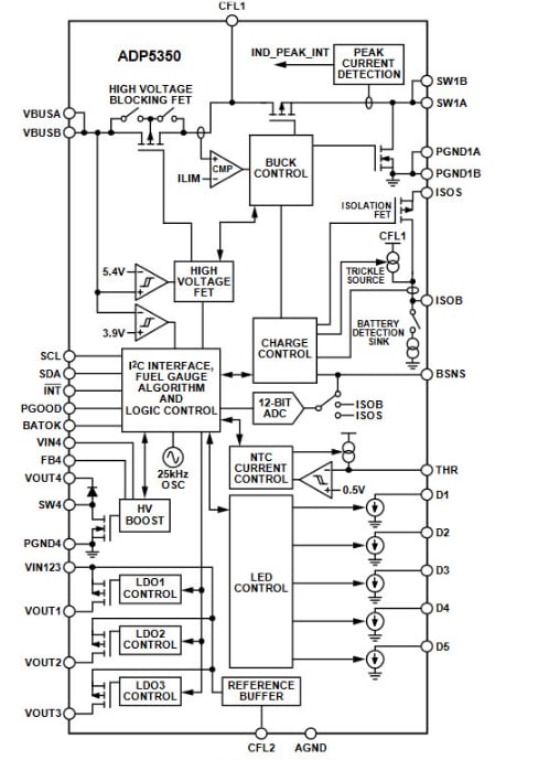
Block Diagram

Block Diagram - Analog Devices Inc. ADP5350 Advanced Battery Management PMIC

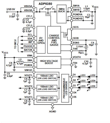
Typical Application Circuit

Application Circuit Diagram - Analog Devices Inc. ADP5350 Advanced Battery Management PMIC
Đã phát hành: 2017-07-21 | Đã cập nhật: 2022-04-18