Analog Devices Inc. ADPA7005CHIP MMIC Power Amplifier
Analog Devices Inc. ADPA7005CHIP MMIC Power Amplifier is a Gallium Arsenide (GaAs), pseudomorphic High Electron Mobility Transfer (pHEMT), Monolithic Microwave Integrated Circuit (MMIC) power amplifier. The power amplifier comes with an integrated temperature-compensated, on-chip power detector that operates between 18GHz and 44GHz. This ADPA7005CHIP MMIC power amplifier provides 15.5dB small-signal gain and 32dBm of saturated output power at 32GHz from a 5V supply. The ADPA7005CHIP features 40dBm IP3 and is ideal for linear applications such as electronic countermeasure and instrumentation applications that require >30dBm of efficient saturated output power. Typical applications include military, space, test instrumentation, and communications.Features
- 18GHz to 44GHz operating frequency
- Up to 31dBm P1dB output
- Up to 32dBm PSAT
- 15.5dB gain
- 42.5dBm IP3 output
- 5V supply voltage at 1400mA
- Integrated power detector
- 50Ω matched input/output
- 18-terminal 7mm x 7mm LCC_HS package
Applications
- Military and space
- Test instrumentation
- Communications
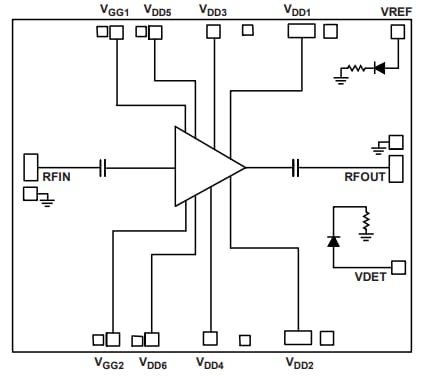
Functional Block Diagram
Đã phát hành: 2020-04-13
| Đã cập nhật: 2024-09-25
