Analog Devices Inc. ADRF5022-EVALZ Evaluation Board
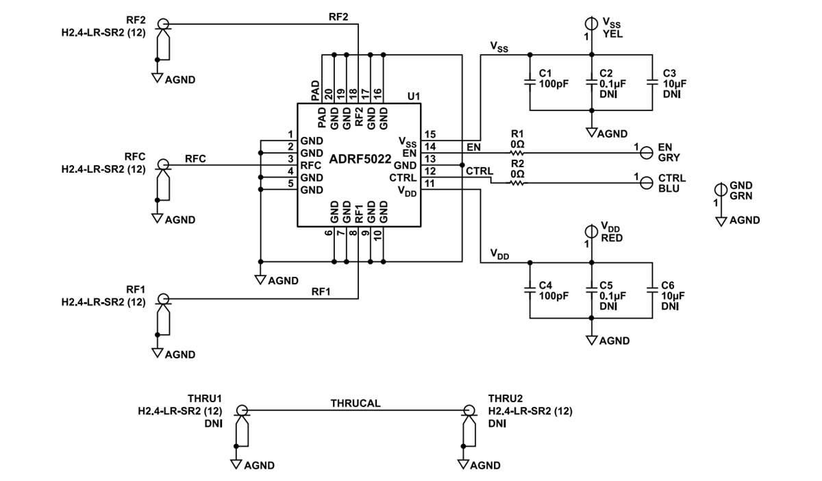
Analog Devices ADRF5022-EVALZ Evaluation Board is a full-featured device to evaluate the ADRF5022. The ADRF5022 is a single-pole, double-throw (SPDT) switch manufactured in the silicon process. The ADI ADRF5022-EVALZ evaluation board is designed to demonstrate the features and performance of the ADRF5022, offering an easy connection and thru line for calibration.Features
- Full-featured evaluation board for the ADRF5022
- Easy connection to the test equipment
- Thru line for calibration
Applications
- Test and instrumentation
- 5G millimeter wave cellular infrastructure
- Microwave radios and very small aperture terminals (VSATs)
- Military radios, radars, and electronic countermeasures (ECMs)
- Industrial scanners
Required Equipment
- DC power supplies
- Network analyzer
Layout
Schematic
Đã phát hành: 2023-12-18
| Đã cập nhật: 2024-01-09
