Analog Devices Inc. ADXRS645 Vibration Rejecting Gyroscope
Analog Devices Inc. ADXRS645 Vibration Rejecting Gyroscope is offered as a high performance angular rate sensor with excellent vibration immunity for use in high temperature environments up to 175°C. Developed using the Analog Devices, Inc., patented high volume BiMOS surface-micromachining process, ADXRS645's advanced, differential, quad sensor design provides superior acceleration and vibration rejection. The output signal, RATEOUT, is voltage proportional to the angular rate about the axis normal to the package lid.The measurement range is a minimum of ±2000°/sec, and may be extended to ±5000°/sec with the addition of a single external resistor. The output is ratiometric with respect to a provided reference supply. Other external capacitors are required for operation. ADXRS645 includes a temperature output for compensation techniques. Two digital self-test inputs electromechanically excite the sensor to test proper operation of both the sensor and the signal conditioning circuits. Available in a 8mm × 9mm × 3mm, 15-lead brazed lead tri in-line package, ADXRS645 is ideal for severe mechanical environments, extreme high temperature industrial applications, and down-hole measurements for geological exploration.
Features
- Innovative ceramic vertical mount package can be oriented for pitch or roll rate response
- −40°C to +175°C Wide temperature range
- Long life guaranteed 1000 hours at TA=175°C
- High vibration rejection over wide frequency
- 10,000g powered shock survivability
- Ratiometric to referenced supply
- 5V single-supply operation
- Self-test on digital command
- Temperature sensor output
Applications
- Down hole measurements for geological exploration
- Extreme high temperature industrial applications
- Severe mechanical environments
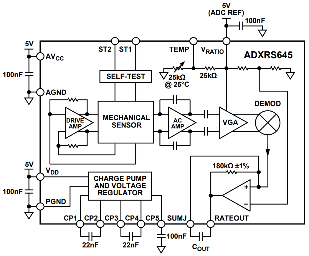
Functional Block Diagram
Đã phát hành: 2014-10-17
| Đã cập nhật: 2022-03-11
