Analog Devices Inc. CN-0532 Circuit Evaluation Board (EVAL-CN0532-EBZ)

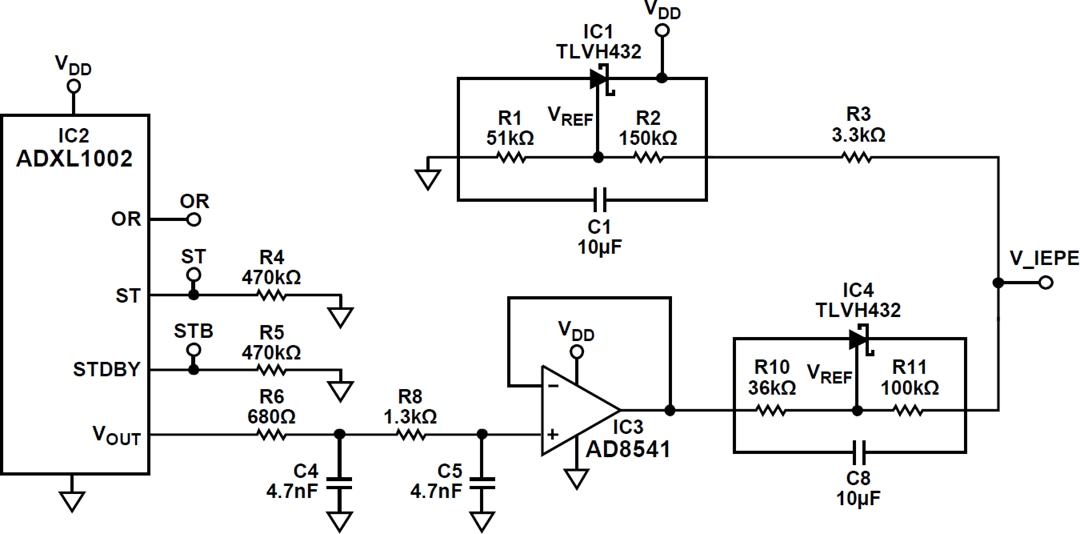
Analog Devices Inc. CN-0532 Circuit Evaluation Board (EVAL-CN0532-EBZ) provides a reference design for an IEPE-compatible interface for wideband MEMS accelerometer sensors, targeting condition-based monitoring applications. The EVAL-CN0532-EBZ is based on the ADXL1002 ±50g MEMS Accelerometer and utilizes the AD8541 CMOS Single Rail-to-Rail Amplifier as a zero gain buffer.

Condition-based monitoring (CbM) is a form of predictive maintenance that uses sensors to assess the status of equipment overtime while the equipment is operating. The collected sensor data can establish baseline trends, diagnose, or even predict failure. Utilizing CbM, maintenance is performed when needed as opposed to the conventional periodic preventive maintenance model, saving both time and money.

Vibration monitoring is a common type of CbM measurement because changes in vibration trends are potentially indicative of wear or other failure modes. To measure vibration data, high bandwidth (10kHz and more), ultra-low noise (100µg/√Hz or lower) piezoelectric sensors were historically used to satisfy these requirements. The established sensor interface for piezo sensors is Integrated Electronics Piezo-Electric (IEPE), as a result, IEPE has become a de facto interface in the CbM vibration ecosystem.

With recent advancements in microtechnology processes and fabrication techniques, MEMS accelerometers have caught up with piezoelectric sensors' low noise levels and supersede many other specifications, such as DC to low-frequency response, thermal stability, shock resistance/recovery, and cost. The output of MEMS sensors, however, are either conventional 3-wire analog (ground, power, and signal) or digital if integrated with an ADC. Neither output is directly compatible with IEPE, the preferred CbM industry sensor interface.

This reference design enables a direct piezoelectric sensor IEPE replacement with the benefits of high bandwidth, ultra-low noise MEMS accelerometers. This circuit allows customers to easily evaluate the use of a MEMS accelerometer for CbM applications. 

Features

  • Industry-standard IEPE interface
  • Wideband MEMs accelerometer
  • Direct replacement for Piezo sensors
  • Ideal for condition-based monitoring applications

Required Equipment

  • IEPE-compatible vibration measurement equipment, such as the LMS SCADAS from Siemens and the CompactDAQ from National Instruments
  • Shaker table or vibration source
  • EVAL-XLMOUNT1 mounting block
  • Coax cable or properly shielded wires

Circuit Diagram

Application Circuit Diagram - Analog Devices Inc. CN-0532 Circuit Evaluation Board (EVAL-CN0532-EBZ)
Đã phát hành: 2020-06-23 | Đã cập nhật: 2025-03-11