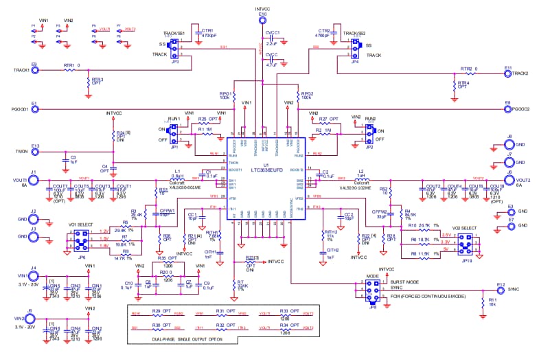
Analog Devices Inc. LTC3636EUFD Demo Board DC2335A
Analog Devices LTC3636EUFD Demo Board DC2335A is a dual output regulator consisting of two constant-frequency step-down converters based on the LTC3636EUFD Synchronous Buck Regulator. This Demo Board can operate in Burst Mode® or forced continuous mode. The LTC3636EUFD Demo Board circuit operates from an input voltage range of 3.1V to 20V, with each regulator capable of delivering up to 6A of output current.Specifications
- 3.1V to 20V input voltage range
- 1.5V and 3.3V output voltages
- 6A maximum output current
- 1MHz switching frequency
Measurement Equipment Setup
Schematic
Đã phát hành: 2019-07-16
| Đã cập nhật: 2024-03-11
