Analog Devices Inc. EVAL-ADA4352-2EBZ Evaluation Board
Analog Devices Inc. EVAL-ADA4352-2EBZ Evaluation Board is designed to evaluate the ADA4352-2, a compact, monolithic, dual-channel, precision, and Programmable Gain Trans-Impedance Amplifier (PGTIA). This evaluation board has vital components to run and evaluate quickly and easily. The EVAL-ADA4352-2EBZ board provides edge-mounted SMA connectors and test points to connect with test equipment easily. This board includes six shunt connectors (four usable and two extra) and one populated EVAL-ADA4352-2EBZ evaluation board. The EVAL-ADA4352-2EBZ board offers a four-layer printed circuit board with dimensions of 2.9 inches x 2.25 inches.Features
- Full-featured evaluation board for the ADA4352-2, a small, dual-channel, complete PGTIA and AFE solution in a 3mm x 3mm 16-lead LFCSP package
- Enables quick prototyping
- Provision for PGTIA logic control through two-pin headers or SMA connectors
- Provisions for user-defined circuit configuration and includes provisions for photodiodes
- Available edge-mounted SMA connectors and test points to easily connect with test equipment
Kit Contents
- One populated evaluation board
- Six shunt connectors (four usable and two extra)
Required Equipment
- Hardware:
- Digital multimeter (Agilent 34401A)
- Power supplies (Agilent E3631)
- Source meter (Keithley 2400) for current source input
- High precision voltage source (Datel DVC-8500) for voltage source input
- Cables and components:
- SMA (male) to BNC connector (male) cables
- BNC connector (female) to dual banana plug adapter
- Banana to test clip cables
- SMA 50Ω termination
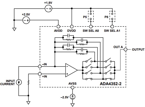
Quick Start Transimpedance Amplifier Circuit
Schematic Diagram
Đã phát hành: 2024-11-05
| Đã cập nhật: 2025-05-28
