Analog Devices Inc. EVAL-INAMP-ICF-RMZ Evaluation Board
Analog Devices EVAL-INAMP-ICF-RMZ Evaluation Board allows users the option of evaluating the AD8237 or the AD8420 indirect current feedback (ICF) instrumentation amplifier individually or connected to an adjacent board in an application. This evaluation board ships with both instrumentation amplifiers in surface-mount MSOP packages. The ADI EVAL-INAMP-ICF-RMZ is arranged so that the user can easily adjust the gain resistors and common discrete components surrounding the part. A bandwidth mode switch for the AD8237 and reference jumpers are included for added convenience. The board also offers an SMA/SMB outline at the input and output for optimal signal integrity.Applications
- Instrumentation amplifier evaluation and characterization
- Programmable Logic Controllers (PLCs)
- Distributed Control Systems (DCS)
- Analog signal conditioning
- Low-power and portable systems
- Analog-to-Digital Converter (ADC) front-end evaluation
- Custom circuit prototyping
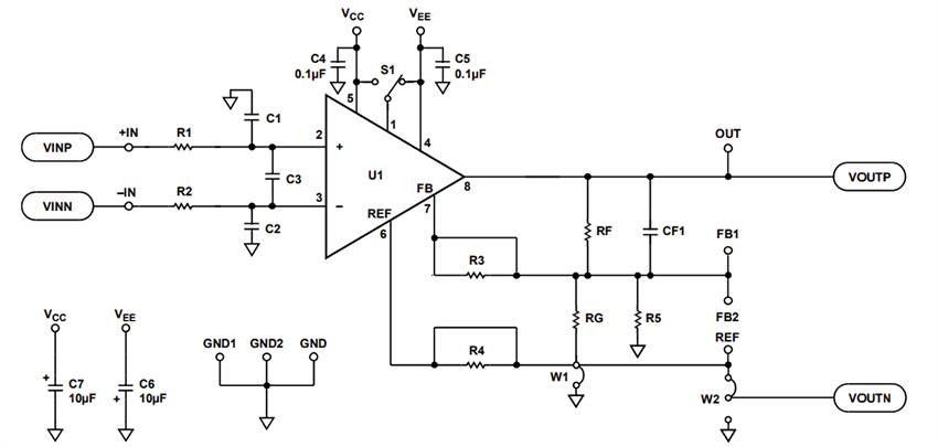
Schematic
Default Connections
Đã phát hành: 2025-09-30
| Đã cập nhật: 2025-10-13
