Analog Devices Inc. EVAL-AD4696FMCZ Evaluation Board

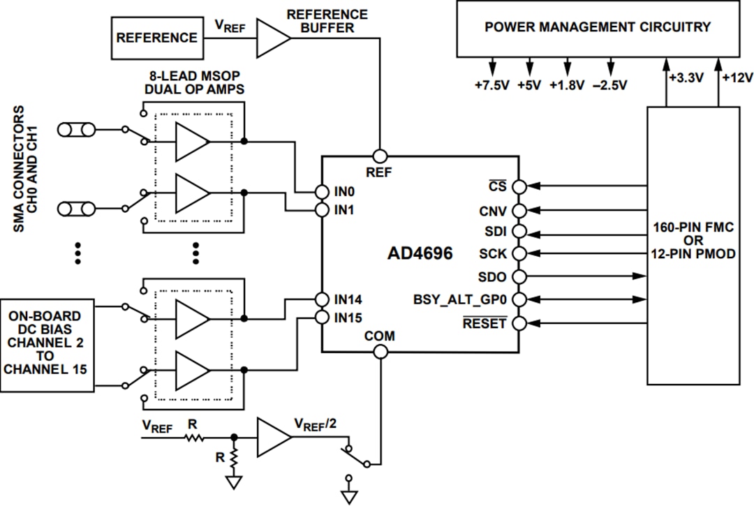
Analog Devices Inc. EVAL-AD4696FMCZ Evaluation Board is designed to demonstrate the performance of the AD4696 Analog-to-Digital Converter (ADC) and provide access to its many configuration options via an easy-to-use Graphical User Interface (GUI). The AD4696 is a 16-channel, 16-bit, 1 MSPS, multiplexed, Successive Approximation Register (SAR) ADC designed to enable high-performance data acquisition of multiple signals in a small form factor. The AD4696 employs Easy Drive™ technology and on-chip channel sequencing that simplify hardware and software designs and allow it to fit into a variety of space-constrained, multi-channel applications.

The EVAL-AD4696FMCZ allows users to quickly evaluate the performance of the AD4696 with no or minimal hardware modifications. The hardware includes two externally-driven analog input channels for evaluating AC performance and 14 channels with DC levels generated onboard for evaluating DC performance and settling parameters. The externally-driven channels have configurable drive circuitry and can interface with precision signal generators via SMA connectors.

The Analog Devices Inc. EVAL-ADAQ23875 Evaluation Board is designed to work in conjunction with the EVAL-SDP-CH1Z High-Speed Controller Board. The EVAL-SDP-CH1Z connects to a PC allowing device configuration via a register map view and easy to use GUI. The software also enables performing analog-to-digital conversions and provides time and frequency domain analysis tools for quick evaluation of the AD4696.

Features

  • Evaluates the AD4696 SAR ADC
  • Designed to work with the EVAL-SDP-CH1Z High-Speed Controller Board
  • PC GUI software enables device configuration and performance evaluation
  • 2 channels customizable for external connections and 14 channels for onboard DC voltages
  • Onboard reference circuitry
  • Jumpers enable the choice of a voltage reference, power supply, and optional amplifier circuits
  • SMA connectors enabling analog input from precision signal generators
  • Test points and single in-line headers providing access to onboard signals
  • 160-pin mezzanine card (FMC) connector
  • 12-pin extended SPI Pmod-compatible connector

Required Equipment

  • PC running Microsoft Windows 10 or higher
  • EVAL-SDP-CH1Z High-Speed Controller Board (SDP-H1)
  • Precision analog signal source(s)
  • 12V switched-mode power supply
  • USB cable

ACE Software

The Analog Devices Inc. Analysis | Control | Evaluation (ACE) Software is a desktop software application that allows the evaluation and control of multiple evaluation systems across ADI’s product portfolio. The application consists of a common framework and individual component-specific plug-ins.

The ACE Software is designed to educate the user in the functional operation of the component and allow the user to access the system at a level of abstraction with which they are comfortable.

Block Diagram

Block Diagram - Analog Devices Inc. EVAL-AD4696FMCZ Evaluation Board

Setup Example

Analog Devices Inc. EVAL-AD4696FMCZ Evaluation Board
Đã phát hành: 2021-01-26 | Đã cập nhật: 2025-03-25