Analog Devices Inc. EVAL-ADA4622-2 Evaluation Board
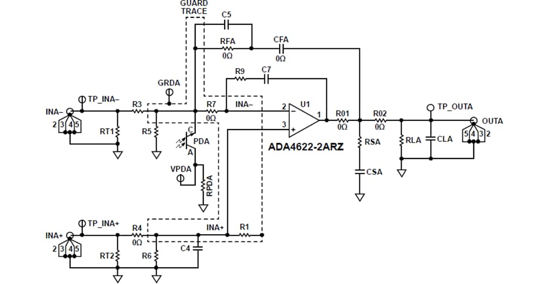
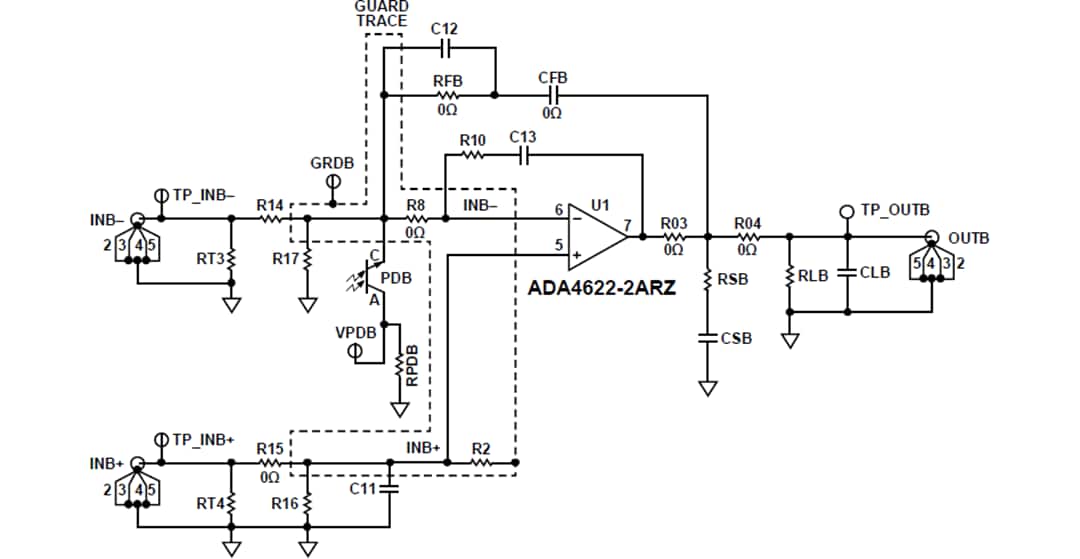
Analog Devices Inc. EVAL-ADA4622-2ARZ Evaluation Board provides a demonstration platform for the ADA4622-2 Low Bias Current Precision Op Amp. The Evaluation Board uses surface-mount technology (SMT) in Case Size 0603 except bypass capacitors and termination resistors. The EVAL-ADA4622-2ARZ also features a variety of unpopulated resistor and capacitor pads that provide the user with multiple choices and extensive flexibility for different application circuits.The EVAL-ADA4622-2ARZ Evaluation Board includes a provision for photodiode sensors, allowing easy configuration of a transimpedance amplifier (TIA). The layout is optimized with provisions for guarding to ensure low leakage and low parasitic capacitance for TIA applications.
Features
- Full-featured evaluation board for dual low-bias current amplifiers in a narrow-body SOIC package
- Enables quick prototyping
- User-defined circuit configuration
- Edge-mounted SMA connectors
- Easy connection to test equipment and other circuits
- Available provision for photodiode for quick evaluation
- Connections available for photodiode bias
- Guard trace available to minimize leakage
Applications
- High output impedance sensor interfaces
- Photodiode sensor interfaces
- Transimpedance amplifiers
- ADC drivers
- Precision filters and signal conditioning
Channel A Circuit Connections
Channel B Circuit Connections
Đã phát hành: 2020-08-12
| Đã cập nhật: 2024-10-29
