Analog Devices Inc. Chemical Analysis & Environmental Monitoring

In systems such as analytical or environmental monitoring instruments, an accurate and stable signal chain is required. By offering superior performance, including high precision, as well as low drift over both temperature and time, ADI's components allow designers to meet the specifications their customers demand. In addition, ADI's broad product portfolio for analytical test and measurement instrumentation systems provides the designer with an array of complementary components for the complete signal chain - from sensor to bits - to minimize the development effort and time required.

Analog Devices provides lab and field instrumentation customers with a leading-edge precision, sensor signal conditioning IP portfolio, as well as ease of adoption and power efficiency to deliver faster, smaller, more flexible and reconfigurable measurement solutions. ADI has the products, system-level expertise, and support tools to satisfy customers’ complete signal chain needs.

Chemical Analysis

Chemical Analysis

ADI offers a broad range of low power, high performance IC solutions for portable and benchtop chemical analyzers. ADI's portfolio of leading-edge ADCs, amplifiers, DACs, and processors can help designers optimize the performance of quantitative and qualitative instruments. 

Chemical Analysis Processes
Chemical analysis can be broken down into three different processes. These processes are separation, identification, and quantification. Each process represent different types of instrumentation.

    • Separation techniques typically involve using pressure, for liquids, or a carrier gas, and for gasses, to separate a compound into its components. Applications include gas chromatography (GC) and liquid chromatography.
    • Identification techniques use a light source to detect which wavelengths are absorbed or emitted by the components of a compound. Applications include UV/VIS, Raman, and infrared spectroscopy.
    • Quantification techniques typically involve ionizing particles and then firing them through an electric/magnetic field into an ion detector. Heavier ions get deflected less than the light ones. They are typically looking to measure mass to charge ratio.

Some systems will combine the separation and either the identification of quantification stages or all three. For example, gas or liquid chromatography systems will have a light source and a detector (spectroscopy) built into it so that the compound can also be identified after separation. Some chromatography systems will mate with a mass spec system and can do all three stages.

Dual Beam UV-VIS Spectroscopy

Analog Devices Inc. Chemical Analysis & Environmental Monitoring

UV-VIS - Single Beam Spectroscopy (Photodiode Array)

Analog Devices Inc. Chemical Analysis & Environmental Monitoring

Quadrupole Mass Spectrometer

Analog Devices Inc. Chemical Analysis & Environmental Monitoring

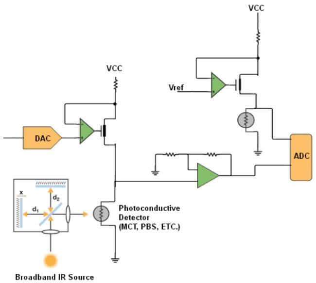
FT-IR Spectroscopy with Photoconductive Detector

Analog Devices Inc. Chemical Analysis & Environmental Monitoring

Raman Spectroscopy

Analog Devices Inc. Chemical Analysis & Environmental Monitoring

Gas Chromatography

Analog Devices Inc. Chemical Analysis & Environmental Monitoring

Flame Ionization Detector

Analog Devices Inc. Chemical Analysis & Environmental Monitoring

Environmental Monitoring

ADI offers a complete signal chain solution with low power, low noise and integrated solutions for portable, battery-powered instrumentation. Designers can count on ADI's experience and extensive portfolio in helping design and build the very best environmental monitoring measurement systems.

What are Environmental Monitoring Instruments?

  • Instruments used to measure air, water and soil characteristics
    • Many systems are portable, and with easy to use interfaces
    • Many instrument signal chains are similar to those used for chemical analysis, but typically less flexible (e.g., monitor a specific gas)
  • Instruments used for ‘threat detection’
    • Industrial use and public safety, also includes radiation monitoring systems (for anthrax, RICIN)
  • Instruments for seismic monitoring
    • Sub-surface composition for oil/gas/mine exploration

Electrochemical Sensor

Analog Devices Inc. Chemical Analysis & Environmental Monitoring

pH Measurement

Analog Devices Inc. Chemical Analysis & Environmental Monitoring

Videos

Đã phát hành: 2014-01-21 | Đã cập nhật: 2022-03-11