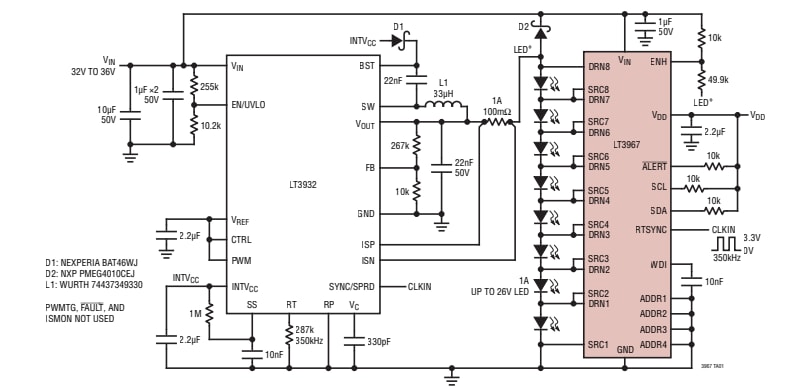
Analog Devices Inc. LT3967 LED Lighting Driver
Analog Devices Inc. LT3967 LED Lighting Driver is an LED bypass switching device for dimming individual LEDs in a string using a common current source. This LED driver features eight individually controlled floating source 15V/110mΩ NMOS switches. These eight switches are in parallel and/or in series to bypass current around LEDs in a string. The LT3967 driver employs the I2C serial interface to communicate with a microcontroller. This driver provides an internal clock generator and supports an external clock source for PWM dimming. The LT3967 LED driver reports fault conditions for each channel such as open LED and shorted LED. The four address pins allow 16 LT3967 devices to share the I2C bus and define the power-up state of the switches. Typical applications include automotive LED headlight clusters, large LED displays, and RGBW color-mixing lighting.The Analog Devices Inc. LT3967 LED Lighting Driver is available in a thermally enhanced, 28-lead TSSOP package with an exposed pad. The device has a standard operating temperature range of -40°C to +125°C and an extended operating temperature range of -40°C to +150°C.
Features
- Eight independent 15V/110mΩ NMOS switches
- Controls LED dimming of strings up to 54V
- I2C serial interface with programmable address
- I2C packet error checking with CRC-8
- Programmable 256:1 (8-bit) PWM dimming
- 11-bit precision exponential fade with programmable time
- Independent on/off control for each switch
- Programmable shorted/open LED threshold with fault reporting
- Internal PWM signal generator
- Programmable watchdog timer
- Accurate VIN referred enable pin
- User-defined power-up/reset state of switches
- Operating temperature ranges
- LT3967E: -40°C to +125°C
- LT3967J: -40°C to +150°C
- Thermally enhanced TSSOP28 package
Applications
- Automotive LED headlight clusters
- Large LED displays
- RGBW color mixing lighting
Specifications
- 2.7V to 5.5V input supply voltage range
- 8V to 60V operating voltage range
- 110mΩ switch on-resistance
- 1µA switch leakage current
Typical Application Circuit Diagram
Đã phát hành: 2020-09-18
| Đã cập nhật: 2024-11-07
