Analog Devices Inc. LT8376 Synchronous Step-Down LED Driver

Analog Devices Inc. LT8376 60V, 3A Synchronous Step-Down LED Driver is a monolithic DC/DC converter featuring fixed-frequency, peak current control, and PWM dimming for a string of LEDs. The LED current of the LT8376 is programmed by an analog voltage or the duty cycle of pulses at the CTRL pin. The output voltage limit can be set with a resistor divider to the FB pin.

The ADI LT8376 Synchronous Step-Down LED Driver offers a programmable switching frequency from 200kHz to 2MHz by an external resistor at the RT pin or an external clock at the SYNC/SPRD pin. When enabling the optional spread spectrum frequency modulation, the frequency varies from 100% to 125% to reduce EMI. Additionally, the LT8376 includes a driver for an external, high side PMOS for PWM dimming and an internal PWM signal generator for analog control of PWM dimming when an external signal is unavailable. The LT8376 utilizes the proprietary Silent Switcher technology for very low EMI.

Furthermore, the LT8376 includes an LED current monitor, an accurate EN/UVLO pin threshold, open-drain fault reporting for open-circuit and short-circuit load conditions, and thermal shutdown.

Features

  • ±1.5% LED Current regulation
  • ±2% Output voltage regulation
  • 5000:1 PWM Dimming at 100Hz
  • 128:1 Internal PWM dimming
  • Spread-spectrum frequency modulation
  • Silent Switcher® architecture for low EMI
  • 3.6V to 60V Input voltage range
  • 0V to 60V LED String voltage
  • 3A, 60V Internal switches
  • 200kHz to 2MHz with SYNC function
  • 99.9% Maximum duty cycle
  • 20:1 Analog or duty cycle LED current control
  • Open/short LED protection and fault indication
  • Accurate LED current sense with monitor output
  • Programmable UVLO
  • Thermally enhanced 28-lead (4mm × 5mm) LQFN

Applications

  • Automotive lighting
  • Industrial and general-purpose lighting

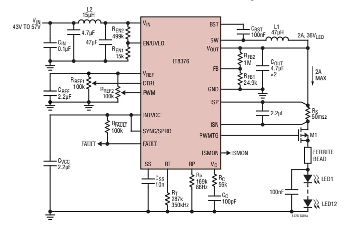
Typical Application

Application Circuit Diagram - Analog Devices Inc. LT8376 Synchronous Step-Down LED Driver
Đã phát hành: 2022-04-10 | Đã cập nhật: 2022-04-13