Analog Devices Inc. LTC7060 100V Half Bridge Drivers
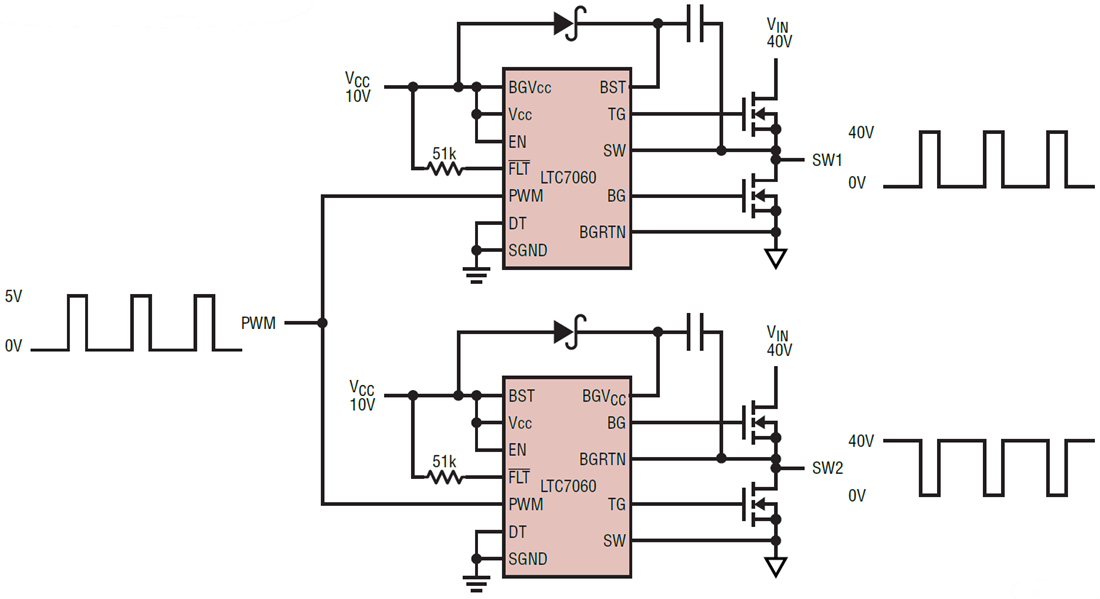
Analog Devices LTC7060 Half Bridge Driver drives N-channel MOSFETs in a half-bridge configuration with supply voltages up to 100V. It features supply-independent 3-state PWM input logic. The unique floating architecture makes the gate driver outputs robust and less sensitive to ground noise. The symmetric design allows the half-bridge switching node to be inverting or non-inverting of the input logic. With 0.8Ω pull-down and 1.5Ω pull-up capability, the strong outputs easily drive the large gate capacitances of high-voltage MOSFETs with very short transition times. The adjustable turn-on and turn-off delays allow system optimization for high efficiency and reliability. Adaptive shoot-through protection prevents current resulting from MOSFET cross-conduction. Undervoltage lockout (UVLO) circuits on both the VCC supply and floating driver supplies turn off corresponding external MOSFETs and pull down the FLT pin when an undervoltage condition is present.Features
- Unique symmetric floating gate driver architecture
- High noise immunity, tolerates ±10V ground difference between input and output grounds
- 100V maximum input voltage independent of IC supply voltage VCC
- 6V to 14V VCC operating voltage
- 4V to 14V gate driver voltage
- 0.8Ω pull-down, 1.5Ω pull-up for fast turn-on/off
- Adaptive shoot-through protection
- Programmable dead-time
- Three-state PWM input with enable pin
- VCC UVLO/OVLO and floating supplies UVLO
- Drives dual N-channel MOSFETs
- Open-drain fault indicator
- Available in a thermally enhanced 12-lead MSOP package
- AEC-Q100 qualified
Applications
- Automotive and industrial power systems
- Telecommunication power systems
- Half-bridge and full-bridge converters
Typical Application
Đã phát hành: 2020-04-14
| Đã cập nhật: 2024-09-26
