Analog Devices Inc. LTC7890/1 Synchronous Step-Down Controllers

Analog Devices LTC7890/1 Synchronous Step-Down Controllers are high-performance, DC-DC switching regulator controllers that drive all N-channel synchronous gallium nitride (GaN) field-effect transistor (FET) power stages from input voltages up to 100V. These controllers offer a solution to challenges traditionally faced when using GaN FETs. The devices simplify the application design with no protection diodes or additional external components needed compared to a silicon metal-oxide-semiconductor field-effect transistor (MOSFET) solution.

ADI LTC7890/1 Synchronous Step-Down Controllers support an internal smart bootstrap switch that prevents overcharging of the BOOST pin to SW pin high-side driver supplies during dead times, protecting the gate of the top GaN FET. The series internally optimizes the gate driver timing on both switching edges to deliver smart near-zero dead times, improving efficiency and allowing for high-frequency operation, even at high input voltages. The gate drive voltage on the LTC7890/1 precisely adjusts from 4V to 5.5V to optimize performance and enable different GaN FETs or even logic-level MOSFETs.

The LTC7890 series is available in a 40-lead (6mm × 6mm), side wettable, QFN package, while the LTC7891 has a 28-lead (4mm × 5mm) side wettable, QFN package.

Features

  • GaN drive technology fully optimized for GaN FETs
  • 4V to 100V wide VIN range
  • 0.8V ≤VOUT ≤60V wide output voltage range
  • No catch, clamp, or bootstrap diodes needed
  • Internal smart bootstrap switches prevent overcharging of high-side driver supplies
  • Internally optimized, smart near-zero dead times or resistor-adjustable dead times
  • Split output gate drivers for adjustable turn-on and turn-off driver strengths
  • Accurate adjustable driver voltage and UVLO
  • Low 5μA (48 VIN to 5 VOUT) operating IQ
  • Programmable frequency (100kHz to 3MHz)
  • Phase lockable frequency (100kHz to 3MHz)
  • Spread spectrum frequency modulation
  • Packages
    • 40-lead (6mm × 6mm), side wettable, QFN package (LTC7890)
    • 28-lead (4mm × 5mm) side wettable, QFN package (LTC7891)

Applications

  • Industrial power systems
  • Military avionics and medical systems
  • Telecommunications power systems

Videos

Efficiency & Power Loss vs. Load Current

Performance Graph - Analog Devices Inc. LTC7890/1 Synchronous Step-Down Controllers

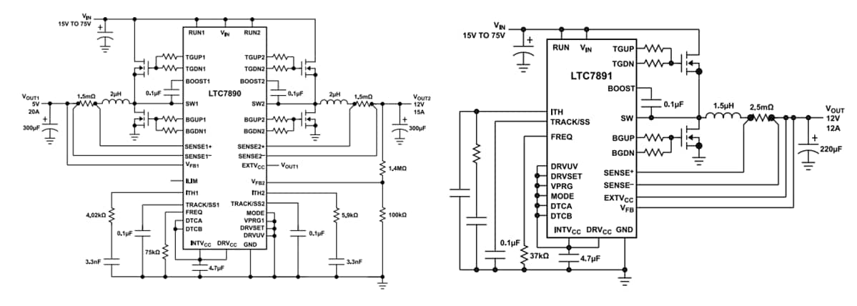
Typical Application Circuits

Application Circuit Diagram - Analog Devices Inc. LTC7890/1 Synchronous Step-Down Controllers
Đã phát hành: 2022-06-02 | Đã cập nhật: 2025-01-28