Analog Devices Inc. MAX22196 Octal Industrial Digital Inputs

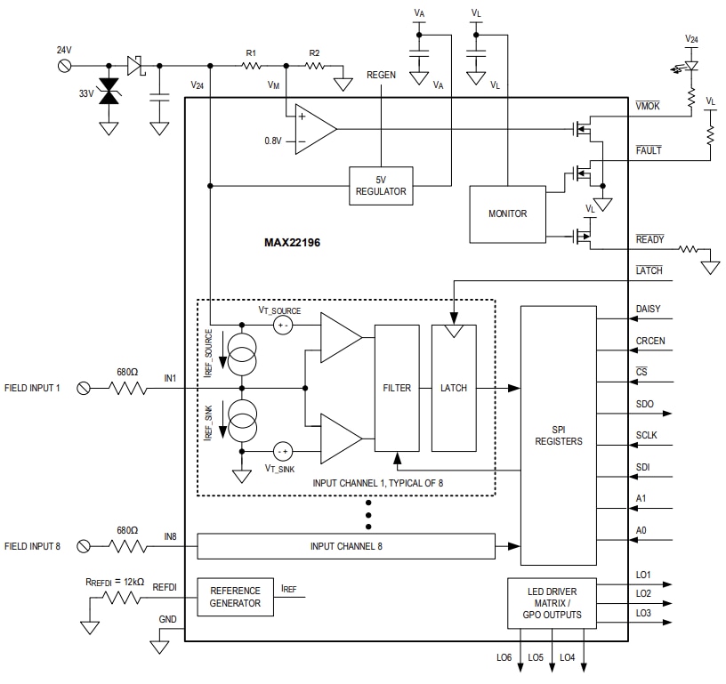
Analog Devices Inc. MAX22196 Octal Industrial Digital Inputs translate eight industrial 24V or TTL level inputs to logic level outputs. These sink/source digital inputs are individually configurable as a sink (p-type) and source (n-type). The MAX22196 inputs are also individually configurable for Type 1/3, Type 2, TTL, and HTL (high-impedance 24V levels) modes. These digital inputs are powered from a field supply from 8V up to 36V for sink/source operation. The MAX22196 inputs include a serial interface allowing configuration and reading of serialized data through SPI. These digital inputs are equipped with an integrated 5V linear regulator that provides up to 20mA of load current.

The MAX22196 digital inputs feature programmable glitch filters, optional 16-bit down-counter mode per input, LED driver matrix or GPO outputs, 2.5V to 5.5V logic interface, and extensive diagnostics. These digital inputs also feature Cyclic Redundancy Check (CRC) error detection on SPI and addressable or daisy-chain SPI to reduce isolation channels. The MAX22196 inputs meet the transient immunity requirements specified in IEC 61131-2, including Electrostatic Discharge (ESD) per IEC 61000-4-2 standards. These inputs meet Electrical Fast Transient/Burst (EFT) requirements per IEC 61000-4-4 and surge immunity per IEC 61000-4-5 standards. The MAX22196 inputs operate from -40°C to 125°C temperature range and are available in a 5mm x 5mm 32-pin TQFN package. These digital inputs are used in programmable logic controllers, factory automation, and process control.

Features

  • Software configurable
    • Eight inputs individually configurable as sink or source
    • Type 1/3, Type 2, TTL, and Hi-Z (HTL) modes
    • 0.5mA to 6.75mA wide resistor-settable accurate input current range
    • Addressable or daisy-chain SPI to reduce isolation channels
    • Programmable glitch filters
    • Optional 16-bit down-counter mode per input
    • Extensive diagnostics (supply voltage monitoring, temperature alarms, PCB fault alarms, and thermal shutdown)
  • Low-power dissipation
    • 8V to 36V field supply operating voltage
    • 2mA maximum low-supply current
  • Robust solution
    • IEC 61000-4-2 ESD airgap ±15kV and contact ±8kV with minimum 680Ω pulse resistor at field inputs
    • IEC 61000-4-5 surge ±1.2kV/42Ω with minimum 680Ω pulse resistor at field inputs
    • Cyclic Redundancy Check (CRC) error detection on SPI
    • -40°C to 125°C operating temperature range
  • Compact solution
    • Integrated 5V, 20mA linear regulator
    • 2.5V to 5.5V logic interface
    • LED driver matrix or GPO outputs
    • 5mm x 5mm 32-pin TQFN package

Applications

  • Programmable logic controllers
  • Factory automation
  • Process control

Videos

Functional Block Diagram

Block Diagram - Analog Devices Inc. MAX22196 Octal Industrial Digital Inputs

Application Circuit Diagram

Application Circuit Diagram - Analog Devices Inc. MAX22196 Octal Industrial Digital Inputs
Đã phát hành: 2023-04-27 | Đã cập nhật: 2024-10-16