Analog Devices Inc. MAX77972 FET Charger
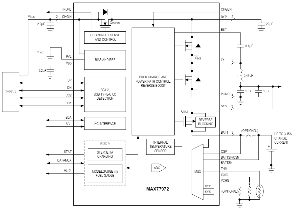
Analog Devices Inc. MAX77972 FET Charger is a stand-alone AccuCharge™ buck charger that operates at 13.7V input voltage and up to 16V protection. This FET charger supports up to 3.15A of charging current. The charge current and voltage are I2C and pin-configurable using resistors. The MAX77972 IC supports USB On-The-Go (OTG) reverse boost and includes a Smart Power Selector™ (SPS). This device charges coordinate with the fuel gauge to provide 9-temperature-region JEITA charge control and step-charging. Other protection features include junction thermal regulation, over/under voltage protection, and short circuit protection. The MAX77972 charger is ideal for mobile Point-of-Sale (PoS) devices, portable speakers, wireless headset charging cases, power banks, mobile hotspots, AR/VR devices, E-readers, and tablets.Features
- Stand-alone AccuCharge™ buck charger:
- 13.7V input operating voltage, up to 16V protection
- I2C or resistor configured fast charge current 100mA to 3150mA
- I2C or resistor configured charge termination voltage 3.4V to 4.66V
- I2C programmable JEITA zones with 9 automatic temperature charge control region
- Prequal and step-charging options
- Fuel gauge-assisted charge termination
- 6A peak discharge current
- OTG/Reverse Boost up to 5.1V, 1.5A
- Adaptive Input Current Limit (AICL)
- ModelGauge m5 EZ algorithm:
- Percent, capacity, and age
- Cycle+™ age forecast
- Precision measurement without calibration:
- Current, voltage, time, and cycles
- Die temperature and thermistors
- Integrated USB detection:
- CC detection for USB Type-C™
- BC1.2 detection for legacy SDP, DCP, and CDP
- Automatic input current limit configuration
- OCV keep-out region for special chemistry cell
Applications
- Mobile Point-of-Sale (PoS) devices
- Portable speakers
- Wireless headset charging cases
- Power banks
- Mobile hotspots
- AR/VR devices
- E-Readers and tablets
Block Diagram
Đã phát hành: 2024-07-04
| Đã cập nhật: 2024-07-24
