Analog Devices / Maxim Integrated MAXM20343/MAXM20344 Buck-Boost Power Modules
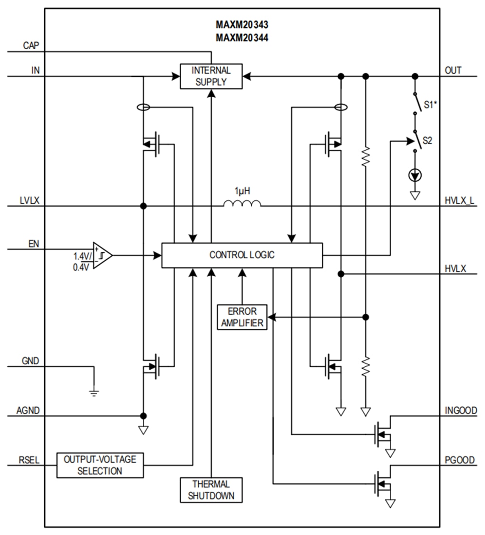
Analog Devices MAXM20343/MAXM20344 Buck-Boost Himalaya Power Modules are ultra-low quiescent current, non-inverting buck-boost Himalaya modules with an integrated inductor. The MAXM20343 and MAXM20344 operate over a wide input range of 0.5V to 5.5V, support up to 2.5W output power, and allow the use of small, low-cost input and output capacitors. The output voltage can be adjusted from 2.5V to 5.5V. The modules significantly reduce design complexity and manufacturing risks and offer a true plug-and-play power supply solution, reducing time-to-market.The Analog Devices MAXM20343/MAXM20344 employ a unique control algorithm that transitions between buck, buck-boost, and boost modes of operation, minimizing discontinuities and sub-harmonics in the output voltage ripple. Both modules use an adaptive frequency mechanism to increase the efficiency at light loads. The low 1.9V startup input voltage allows users to power the modules from various sources, and the 0.5V minimum operating voltage can extract as much energy as possible from the source. The MAXM20343 offers active discharge upon shutdown for fast decay of output voltage. The MAXM20344 does not provide active discharge upon shutdown but supports applications with pre-biased output voltage.
Features
- Easy to use
- Wide 0.5V to 5.5V input
- Adjustable 2.5V to 5.5V output
- Up to 2.5W output power
- Internally compensated
- All ceramic capacitors, compact layout
- Low profile, compact 20-pin, 3.5mm x 3.5mm x 1.45mm, uSLIC package
- Flexible design
- Internal soft-start
- Prebias startup in MAXM20344
- Open-drain input Power Good (INGOOD Pin)
- Open-drain output Power Good (PGOOD Pin)
- High efficiency
- Peak efficiency of 95%
- Adaptive frequency to increase efficiency at light loads
- 3.5μA quiescent current
- Robust operation
- Overcurrent and overtemperature protection
- Wide -40°C to +125°C ambient operating temperature/-40°C to +150°C junction temperature
- Complies with CISPR32 Class B conducted and radiated emissions
- Passes drop, shock, and vibration standards (JESD22-B103, B104, B111)
Applications
- Industrial sensors
- Low-power WAN
- Wearables and IoT
Functional Block Diagram
Đã phát hành: 2025-01-10
| Đã cập nhật: 2025-01-15
