Analog Devices / Maxim Integrated MAXREFDES281 IO-Link® to Pmod Adapter

Analog Devices MAXREFDES281# IO-Link® to Pmod Adapter is a complete IO-Link reference design that allows an engineer to connect a device or actuator. It is designed for advanced factory automation solutions (e.g., Industry 4.0) that require an increasing amount of smart sensors and actuators. These smart devices are typically controlled utilizing IO-Link point-to-point serial communication between the sensor/actuator and the IO-Link master.

The Analog Devices MAXREFDES281# IO-Link to Pmod Adapter covers all the hardware and software requirements to comply with the IO-Link standard. The IO-Link is an open, field bus agnostic, low-cost, point-to-point serial communication protocol used for communicating with sensors and actuators that has been adopted as an international standard (IEC 61131-9).

The IO-Link standardizes the interoperability of industrial equipment worldwide. It can function directly from a PLC or be integrated into standard field buses, quickly becoming the de facto standard for universally communicating with smart devices like the MAXREFDES281#. The MAXREFDES281# is a complete IO-Link reference design that allows an engineer to connect a device or actuator.

Features

  • IEC 61131-9-compliant
  • IO-Link version 1.1-compliant

Applications

  • Industrial automation
  • Actuator modules
  • PLC and DCS systems
  • Smart sensors

Required Equipment

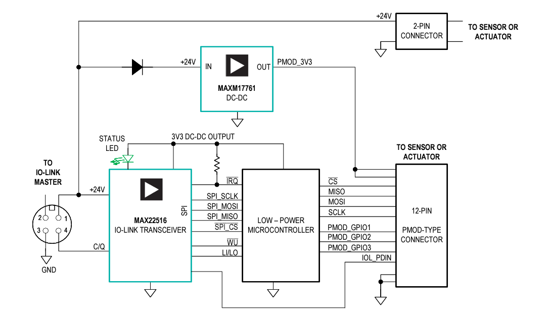
Block Diagram

Block Diagram - Analog Devices / Maxim Integrated MAXREFDES281 IO-Link® to Pmod Adapter
Đã phát hành: 2024-09-30 | Đã cập nhật: 2024-10-28