Analog Devices Inc. SCP-LT3094-EVALZ Evaluation Board
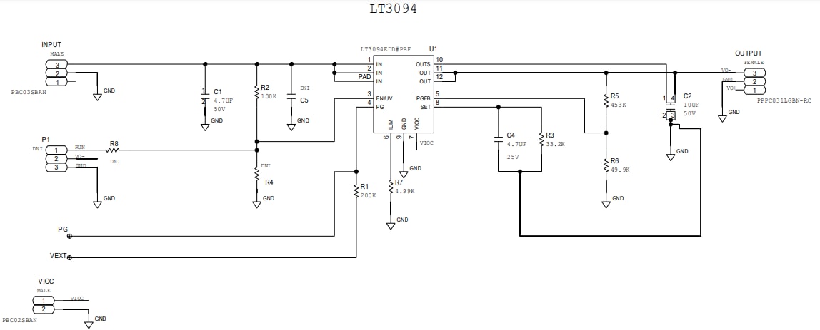
Analog Devices Inc. SCP-LT3094-EVALZ Evaluation Board is designed to evaluate the LT3094 IC, a negative Low Dropout (LDO) regulator. The LT3094 regulator is an LDO regulator that offers ultralow noise and ultrahigh Power Supply Rejection Ratio (PSRR). This SCP-LT3094-EVALZ board operates from -3.8V to -20V input voltage range, -19.5 output voltage, and provides 500mA output current. The SCP-LT3094-EVALZ board easily plugs into other SCP boards to form a complete signal chain power system that enables a fast evaluation of low-power signal chains.Features
- -3.8V to -20V input voltage range
- 500mA output current
- -19.5 output voltage
Schematic Diagram
Additional Resource
Đã phát hành: 2021-03-10
| Đã cập nhật: 2022-03-11
