Analog Devices Inc. TMC2210STEPSTICK Evaluation Board
Analog Devices Inc. TMC2210STEPSTICK Evaluation Board is designed to evaluate the TMC2210 stepper motor driver ICs. These ICs operate in the 4.5V to 36V supply voltage range. The TMC2210STEPSTICK evaluation board comes in 0.6" width and 0.8" height dimensions.Features
- 4.5V to 36V supply voltage range
- Up to 2.0ARMS Iphase
- 1 to 256 microsteps
- StealthChop2 silent PWM mode
- StallGuard4 sensorless motor load detection
- Control through STEP and DIR interface
- Dimensions:
- Board width 0.6" and height 0.8"
- 2 x 8-Pin 0.1" header rows for pins/connectors
Module Top and Bottom View
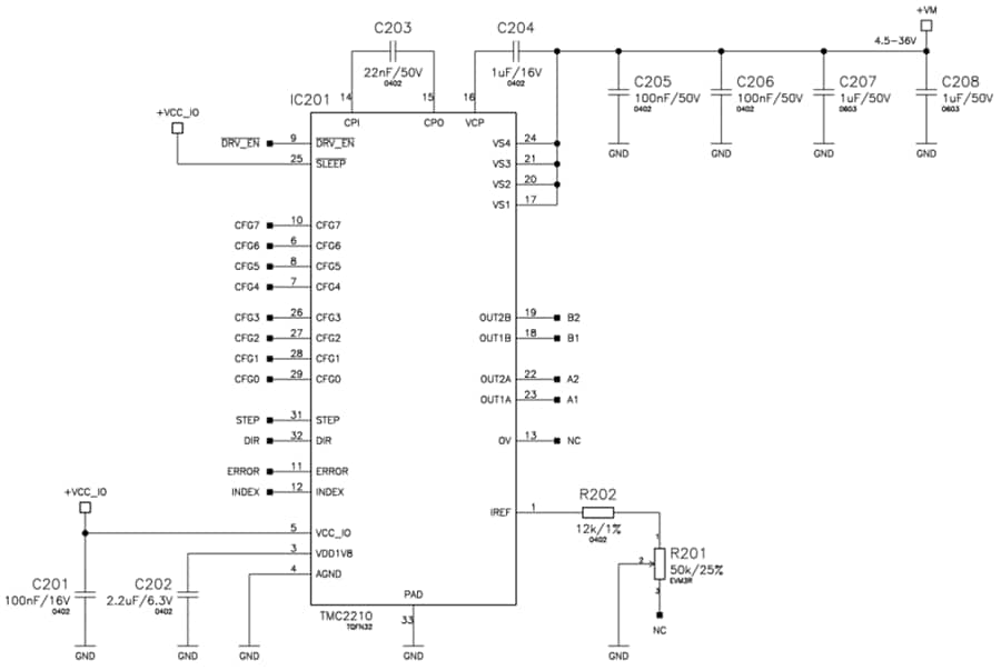
Schematic
Đã phát hành: 2024-07-23
| Đã cập nhật: 2024-08-21
