Analog Devices Inc. LTC3309A/B Synchronous Step-Down DC/DC Converters
Analog Devices LTC3309A/B Synchronous 6A Step-Down DC/DC Converters feature Silent Switcher™ architecture designed to minimize EMI/EMC emissions. LTC3309A/B Converters are ideal for applications such as optical networking, servers, telecom, and DC power systems. These small, high-efficiency, low-noise, monolithic synchronous converters operate from a 2.25V to 5.5V input supply. These regulators achieve fast transient response with small external components using a constant frequency, peak current mode control at switching frequencies up to 3MHz, and minimum on-time as low as 22ns. These ICs regulate output voltages as low as 500mV. The devices are available in a low profile 12-lead 2mm x 2mm x 0.74mm LQFN-12 package with an exposed pad for low thermal resistance.Features
- High Efficiency: 8mΩ NMOS, 31mΩ PMOS
- Programmable frequency to 3MHz
- Tiny inductor and capacitors
- Peak Current Mode Control
- 22ns minimum on-time
- Wide bandwidth, Fast Transient Response
- Silent Switcher™ architecture
- Ultralow EMI emissions
- Low Ripple Burst Mode® operation with IQ of 40µA
- Safely tolerates inductor saturation in overload
- VIN range: 2.25V to 5.5V
- VOUT range: 0.5V to VIN
- VOUT accuracy: ±1% over temperature range
- Precision 400mV enable threshold
- 1µA shutdown current
- Internal compensation and soft start
- -40°C to +150°C operating temperature range
- 2mm × 2mm × 0.74mm thermally enhanced LQFN-12 package
Applications
- Optical networking, servers, telecom
- Automotive, industrial, communications
- Distributed DC power systems (POL)
- FPGA, ASIC, µP core supplies
HIGH POWER DENSITY IN A SMALL FORM FACTOR
Recent power conversion innovations have introduced high-power monolithic switching regulators that are able to power digital ICs efficiently with low noise and high efficiency while minimizing space requirements. Introducing the new family of Silent Switcher buck converters.
Datasheets
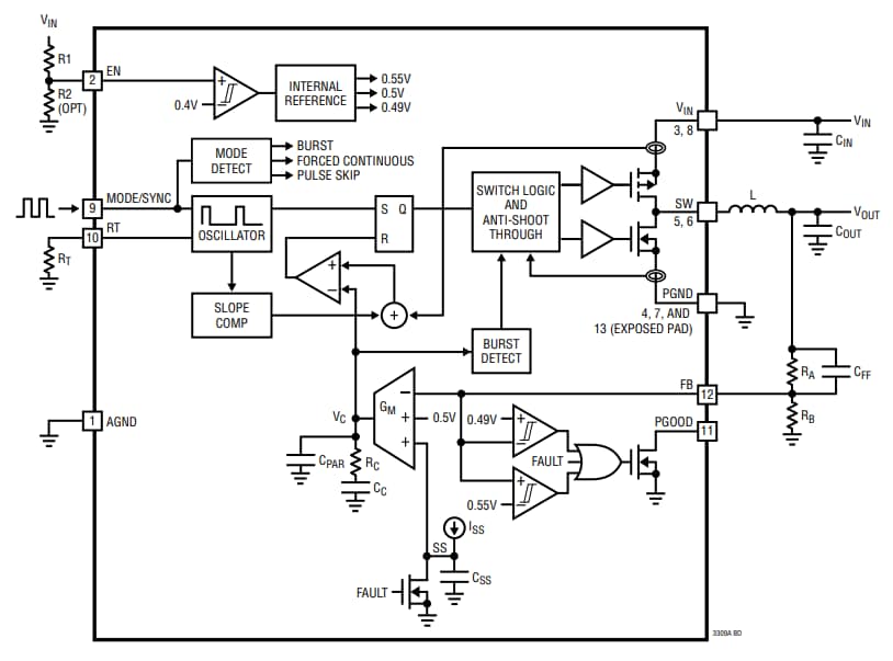
Block Diagram
Typical Application Circuit
Đã phát hành: 2019-11-20
| Đã cập nhật: 2024-03-06
