Analog Devices Inc. MAX11947 4-Channel AISG Integrated Modem
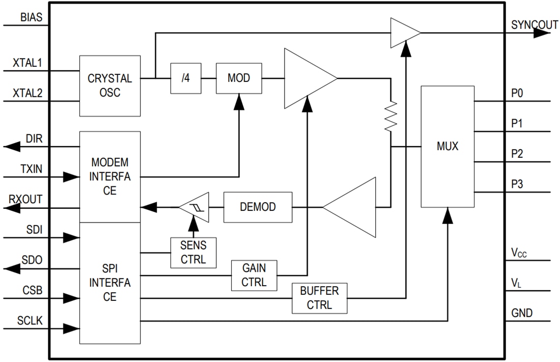
Analog Devices MAX11947 4-Channel AISG Integrated Modem is an AISG v2.0 and v3.0-compliant, fully integrated modem with a 4:1 multiplexer facilitating connectivity between a single modem and up to four RF ports. The MAX11947 receiver offers a typical dynamic range of 20dB. The device integrates a bandpass filter that operates at the 2.176MHz carrier frequency with a narrow 200kHz bandwidth and is fully compliant with the AISG spectral emission profile. It can modulate OOK signals at 9.6kbps and up to 115.2kbps for back compatibility with the older AISG standard. The output power can be varied with an internal register setting from under 0dBm to over +6dBm to compensate for the external circuitry and cabling loss. The receiver sensitivity threshold is adjustable from the default -15dBm down to less than -20dBm to accommodate power loss through an external splitter. The MAX11947 also features a direct output to facilitate the RS-485 bus arbitration in tower-mounted equipment. The Analog Devices MAX11947 4-Channel AISG Integrated Modem is available in a small, 4mm x 4mm 20-pin TQFN and is rated for operation in the -40°C to +105°C temperature range.Features
- AISG v3.0 compliant
- Fully integrated modem with 4:1 multiplexer facilitates connectivity between one modem and up to four ports
- -23dBm to +5dBm into 50Ω receiver wide-input dynamic range
- -20.5dBm to -15dBm adjustable receiver sensitivity threshold range
- -0.5dBm to +7.0dBm into 50Ω adjustable transmitter output level range
- AISG v3.0/v2.0 compliant output emission profile
- Autodirection output
- No need for microcontrollers to handle bus arbitration in tower-mounted equipment
- Supports all AISG v2.0 data rates
- 9.6kbps (default) for AISG v3.0
- 38.4kbps and 115.2kbps for backward compatibility
- Bandpass filter compliant with AISG v3.0 protocol centered on 2.176MHz
- 3.0V to 5.5V voltage supply
- Independent logic supply
- Small, 4mm x 4mm 20-pin TQFN package
Applications
- Base station single and multi-primary controllers (SALD and MALD)
- Antenna Line Devices (ALDs)
- Antenna arrays
- Tower-Mounted Amplifiers (TMAs)
- Smart bias-Ts
- RS485 half-duplex coaxial links
- 2MHz OOK modem applications
Simplified Block Diagram
Đã phát hành: 2020-11-06
| Đã cập nhật: 2025-04-17
