Analog Devices / Maxim Integrated MAX1302 8-Ch Multirange 16-bit ADCs
Analog Devices MAX1302 multirange, low-power, 16-bit, successive-approximation, analog-to-digital converters (ADC) operate from a single +5V supply and achieves throughput rates up to 115ksps. A separate digital supply allows digital interfacing with a 2.7V to 5.25V system using the SPI-/QSPI™-/MICROWIRE®-compatible serial interface. Partial power-down mode reduces the supply current to 1.3mA (typ). Full power-down mode reduces the power-supply current to 1μA (typ).Analog Devices MAX1302 8-Ch Multirange 16-bit ADCs provide eight (single-ended) or four (true differential) analog input channels. Each analog input channel is independently software programmable for seven single-ended input ranges (0V to +VREF/2, -VREF/2 to 0V, 0V to +VREF, -VREF to 0V, ±VREF/4, ±VREF/2, and ±VREF), and three differential input ranges (±VREF/2, ±VREF, ±2 x VREF). An on-chip +4.096V reference offers a small convenient ADC solution. MAX1302 also accepts an external reference voltage between 3.800V and 4.136V.
Features
- Software-programmable input range for each channel
- Single-ended input ranges
- 0V to +VREF/2, -VREF/2 to 0V, 0V to +VREF, -VREF to 0V, ±VREF/4, ±VREF/2, and ±VREF
- Differential input ranges
- ±VREF/2, ±VREF, and ±2 x VREF
- Eight single-ended or four differential analog inputs
- ±6V Overvoltage tolerant inputs
- Internal or external reference
- 115ksps Maximum sample rate
- Single +5V power supply
Applications
- Industrial control systems
- Avionics
- Data-acquisition systems
- Robotics
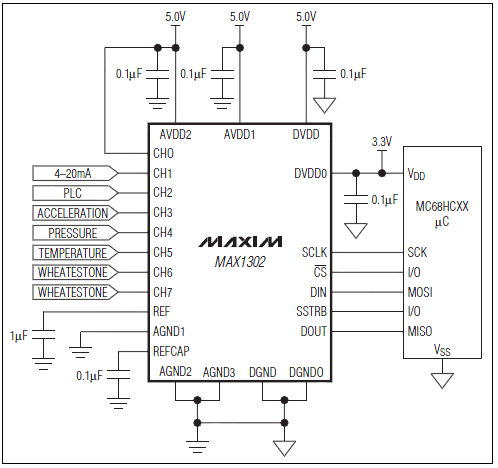
Typical Application Circuit
Đã phát hành: 2012-07-26
| Đã cập nhật: 2023-04-14
