Analog Devices / Maxim Integrated MAX14914, MAX14914A, & MAX14914B High-Side Switch
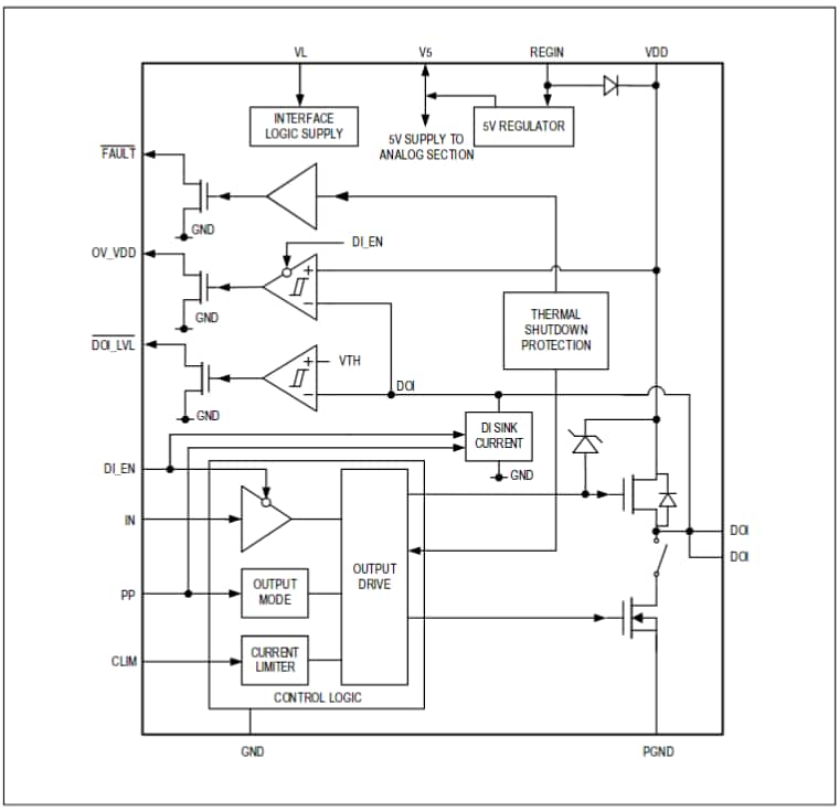
Analog Devices MAX14914, MAX14914A, and MAX14914B High-Side Switches are high-side/push-pull drivers that operate as an industrial digital output (DO) and an industrial digital input (DI). The Analog Devices MAX14914 devices feature full IEC 61131-2 compliance in DO and DI modes of operation. The high-side switch current is resistor settable from 135mA (minimum) to 1.3A (minimum). The high-side driver's on-resistance is 120mΩ (typical) at 125°C ambient temperature. The optional push-pull operation allows driving of cables and fast discharge of load capacitance. The output voltage is monitored and indicated through the DOI_LVL pin for safety applications.The MAX14914A is a low-DOI-leakage version of MAX14914, designed to work with the MAX22000 Industrial Configurable Analog IO device. The MAX14914B features a high-side switch overcurrent indication. When configured for DI operation, all three devices comply with Type 1, Type 2, or Type 3 input characteristics.
The Maxim Integrated MAX14914, MAX14914A, and MAX14914B High-Side Switches are offered in a compact 4mm x 4mm TQFN package, ideal for space-constrained applications.
Features
- Reduces power and heat dissipation
- 240mΩ (maximum) HS RON at TA = 125°C
- 9mA (typical) High-Side DO-Mode Supply Current
- Accurate internal current limiter for type 1, type 2, and type 3 digital inputs
- Enhances System Robustness
- SafeDemagTM for safe turn-off of unlimited inductance
- 60V Supply tolerance
- Accurate short-circuit DO mode current limiting
- ±2kV IEC 61000-4-5 Surge Protection
- ±20kV IEC 61000-4-2 Air-Gap ESD Protection
- ±7kV IEC 61000-4-2 Contact ESD Protection
- -40°C to +125°C Ambient operating temperature
- Reduces BOM count and PCB space
- Small 4mm x 4mm TQFN package
- Internal clamp for fast inductive load turn-off
- On-chip 5V regulator
- Provides flexibility
- Configurable as a digital input, or a high-side or push-pull digital output
- Low-leakage mode (MAX14914A) allows high-accuracy AIO/DIO applications
- Resistor settable current limiting for the high-side switch (135mA to 3A)
- Pin-selectable type 1/3 or type 2 DI operation
- Improves system speed and throughput
- Propagation delay of less than 2μs
Applications
- Industrial digital outputs and inputs modules
- Configurable digital input/output
- Motor control
- Safety systems
Videos
MAX14914 Block Diagram
Đã phát hành: 2017-03-10
| Đã cập nhật: 2023-04-11
