Analog Devices Inc. MAX15005DAUE/V+ PWM Controllers
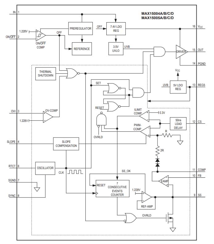
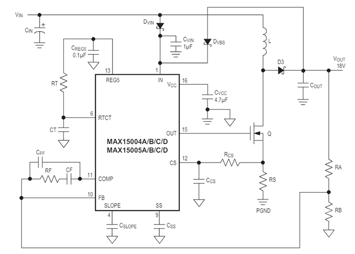
Analog Devices Inc. MAX15005DAUE/V+ PWM Controllers operate at an automotive input voltage range from 4.5V to 40V (load dump). The input voltage can go lower than 4.5V after startup if IN is bootstrapped to a boosted output voltage. The controllers integrate the building blocks necessary for implementing fixed-frequency isolated/non-isolated power supplies. The general-purpose boost, flyback, forward, and SEPIC converters are designed around the MAX15004/MAX15005.Features
- Wide 4.5V to 40V supply voltage range meets automotive power-supply operating requirements including "Cold Crank" conditions (can operate at lower voltage after startup if input is bootstrapped to a boosted output)
- Control architecture offers excellent performance while simplifying the design
- Current-mode control
- 300mV, 5% accurate current-limit threshold voltage
- Programmable slope compensation
- 50% (MAX15004) or adjustable (MAX15005) maximum duty cycle
- TSSOP-16 package
- Accurate, adjustable switching frequency and synchronization avoid interference with sensitive radio bands
- Switching frequency adjustable from 15kHz to 500kHz (1MHz for the MAX15005A/B/C/D)
- RC programmable 4% accurate switching frequency
- External frequency synchronization
- Built-in protection capability for improved system reliability
- Cycle-by-cycle and hiccup current-limit protection
- Overvoltage and thermal-shutdown protection
- -40°C to +125°C automotive temperature range
- AEC-Q100 qualified
Applications
- Automotive
- Vacuum Fluorescent Display (VFD) power supplies
- Isolated flyback, forward, nonisolated SEPIC, boost converters
Block Diagram
Application Schematic
Đã phát hành: 2020-08-06
| Đã cập nhật: 2024-06-13
