Analog Devices Inc. MAX16923 Automotive Display PMICs
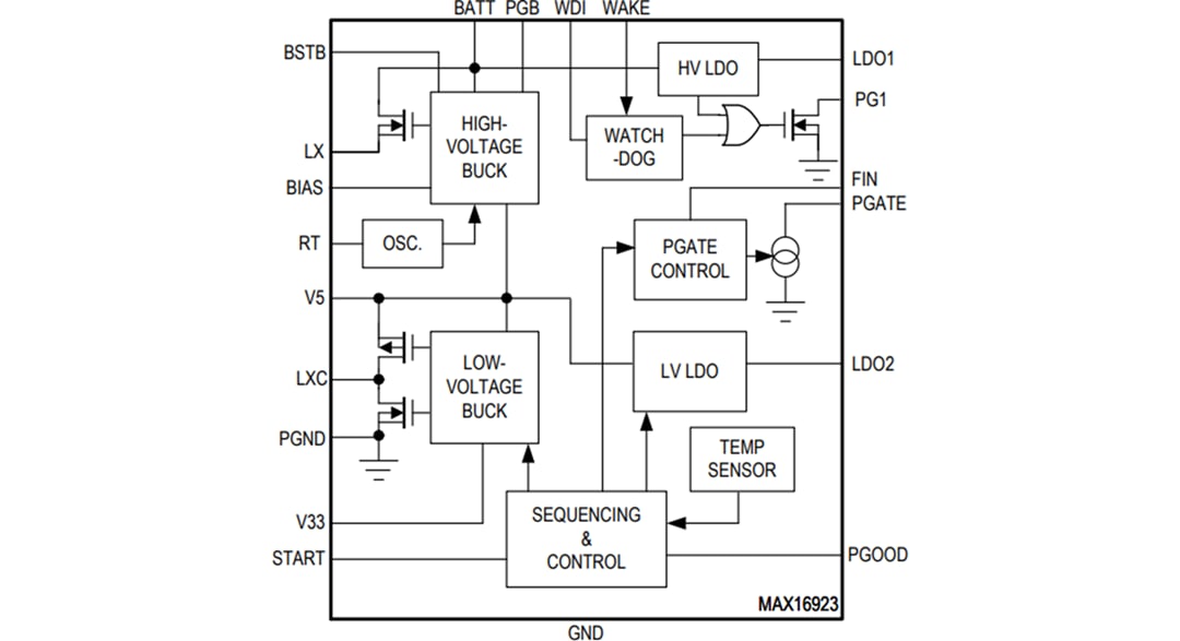
Analog Devices Inc. MAX16923 Automotive Display PMICs are 4-channel power-management ICs designed to accommodate the main rails used in modern automotive TFT displays. The MAX16923 integrates a high-voltage Buck converter that transforms battery voltages into a 5.0V or 3.3V intermediate rail. In addition, a high-voltage, always-on, low-quiescent-current linear regulator supplies power at 3.3V. The low-voltage section comprises a fully-integrated DC-DC converter and an LDO running off the intermediate rail. In addition, an integrated watchdog timer guards against runaway code.The MAX16923 features a single START control pin, which initiates the start-up sequence, thereby simplifying device control. The external MOSFET control block of the MAX16923 allows battery voltage to be switched to a downstream device, such as a backlight boost converter.
The MAX16923 can be used with the MAX20069 Automotive Backlight Driver to provide a two-chip solution to all automotive display power-supply requirements.
The MAX16923 PMIC is available in a compact TQFN package and operates in the -40°C to +105°C temperature range.
Features
- Automotive CISPR25 Class 5 compliant
- High integration
- Complete display power solution from automotive battery
- 1x high-voltage 2.1A Buck converter (5V or 3.3V)
- 1x high-voltage 100mA low-IQ linear regulator (3.3V)
- 1x low-voltage 1.6A buck converter (3.3V, 1.8V, 1.2V, or 1.1V)
- 1x low-voltage linear regulator (3.3V, 1.8V, 1.5V, or 1.0V)
- Power-Good outputs
- Integrated watchdog timer
- Robust and low EMI
- Programmable switching frequency
- Internal spread-spectrum oscillator
- Slew-rate controlled switching
- Thermal shutdown protection
- -40°C to +105°C operating temperature range
- Compact TQFN20 package, 4mm x 4mm dimensions
Applications
- Central information displays
- Infotainment displays
- Instrument clusters
Videos
Block Diagram
Typical Application Circuit (2MHz)
Typical Application Circuit (400KHz)
Design Solutions
Đã phát hành: 2020-02-06
| Đã cập nhật: 2024-04-19
