Analog Devices / Maxim Integrated MAX17261XEVKIT / MAX17261GEVKIT Evaluation Kits
Analog Devices Inc. MAX17261XEVKIT / MAX17261GEVKIT Evaluation Kits are designed to evaluate stand-alone ModelGauge™ m5 host-side fuel-gauge ICs for lithium-ion batteries. These evaluation kits feature a thermistor measurement network, optional onboard PCB trace sense resistor, and Windows®-based Graphical User Interface (GUI) software. The MAX17261XEVKIT / MAX17261GEVKIT evaluation kits can be operated only after installing the evaluation kit software and making the required hardware connections. The evaluation kit software gives complete control over the functions of MAX17261, displays real-time updates of all monitored parameters, and monitors cells through a data-logging feature. ADI MAX17261XEVKIT / MAX17261GEVKIT evaluation kits include the Maxim DS91230+ USB interface, IC evaluation board, and RJ-11 connection cable.The signal lines for communication between the IC and the software GUI interface are provided by the RJ-11 connector. These evaluation kits have a thermistor installed as a surface mount component which can be replaced with a leaded thermistor when direct thermal contact is required. Typical applications include tablets, medical devices, mobile printers, robots, battery backups, and wireless speakers.
Features
- ModelGauge m5 algorithm
- 4.6V to 39.2V battery pack input voltage range
- Monitors from 2S+ cell packs
- Thermistor measurement network
- Optional onboard PCB trace sense resistor
- Proven PCB layout
- Windows 7 or newer compatible software
Applications
- Tablets
- 2-in-1 laptops
- Digital still, video, and action cameras
- Medical devices
- Handheld computers and terminals
- Financial terminals
- Mobile printers
- Augmented/virtual reality devices
- Robots
- E-bikes
- Battery backups
- Wireless speakers
Kit Contents
- Maxim DS91230+ USB interface
- IC evaluation board
- RJ-11 connection cable
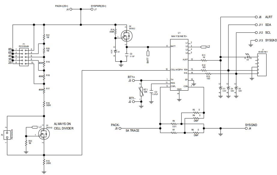
Schematics
Đã phát hành: 2018-07-03
| Đã cập nhật: 2023-04-11
