Analog Devices / Maxim Integrated MAX17530 Synchronous Step-Down DC-DC Converters
Analog Devices MAX17530 Synchronous Step-Down DC-DC Converters come with integrated MOSFETs and operate over a 4V to 42V input voltage range. These Analog Devices converters deliver up to 25mA current and generate output voltages from 0.8V to 0.9 x VIN. The MAX17530 converters use peak-current-mode control and can be operated in Pulse-Width Modulation (PWM) or Pulse Frequency Modulation (PFM) modes.The Analog Devices MAX17530 Synchronous Step-Down DC-DC Converters are available in 10-pin (3mm x 2mm) TDFN and 10-pin (3mm x 3mm) µMAX® packages.
Features
- Reduces external components and total cost
- No Schottky-synchronous
- Internal compensation for any output voltage
- Built-in Soft-Start
- All ceramic capacitors and compact layout
- Reduces the number of DC-DC regulators to stock
- 4V to 42V wide input voltage range
- 0.8V to 0.9V x VIN output
- 100KHz to 2.2MHz adjustable switching frequency with external synchronization
- Reduces power dissipation
- 22µA quiescent current
- Greater than 90% peak efficiency
- PFM enables enhanced light-load efficiency
- 1.2µA shutdown current
- Operates reliably in adverse environments
- Peak current limit protection
- Built-in output voltage monitoring Active-Low RESET
- Programmable EN/UVLO threshold
- Monotonic startup in pre-biased load
- Overtemperature protection
- -40°C to 125°C operating temperature range
- Package options
- 3mm x 2mm TDFN-10
- 3mm x 3mm µMAX-10
Applications
- Battery-powered equipment
- High-voltage LDO replacement
- HVAC and building control
- Industrial sensors and process control
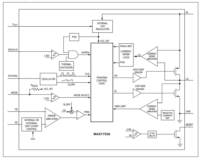
MAX17530 Converters Block Diagram
View Results ( 3 ) Page
| Mã Phụ tùng | Bảng dữ liệu | Mô tả | Đóng gói / Vỏ bọc | Điện áp đầu ra | Tần số chuyển mạch |
|---|---|---|---|---|---|
| MAX17530AUB+ | ![]() |
Switching Voltage Regulators 42V, 25mA, Ultra-Small, High-Efficiency, Synchronous Step-Down DC-DC Converter with 22 A No-Load Supply Current | uMAX-10 | 800 mV to 37 V | 2.08 MHz |
| MAX17530ATB+T | ![]() |
Switching Voltage Regulators 42V, 25mA, Ultra-Small, High-Efficiency, Synchronous Step-Down DC-DC Converter with 22 A No-Load Supply Current | TDFN-EP-10 | 800 mV to 37 V | 2.08 MHz |
| MAX17530AUB+T | ![]() |
Switching Voltage Regulators 42V, 25mA, Ultra-Small, High-Efficiency, Synchronous Step-Down DC-DC Converter with 22 A No-Load Supply Current | uMAX-10 | 800 mV to 37.8 V | 100 kHz to 2.2 MHz |
Đã phát hành: 2016-08-31
| Đã cập nhật: 2023-04-12

