Analog Devices Inc. MAX2202X Evaluation Kit
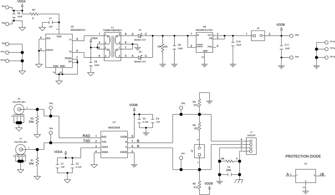
Analog Devices MAX2202X Evaluation Kit provides a demonstration platform for the MAX2202x/F Half-Duplex RS-485/RS-422 Transceivers with AutoDirection. The MAX2202x/F Transceivers provide 3.5kVRMS of digital galvanic isolation between the cable side (RS-485/RS-422 driver/receiver side) and the UART side of the device. These devices feature Analog Devices' proprietary AutoDirection control making them ideal for applications such as isolated RS-485 ports, where the driver input is used in conjunction with the driver-enable signal to drive the differential bus.The MAX2202X Evaluation Kit features a pre-installed MAX22028 in an 8-pin wide-body SOIC package, but can also be used to evaluate the MAX22025/F, MAX22027/F, and MAX22028F.
Features
- Operates from a single 3.3V supply
- Terminal block connector for easy RS-485 evaluation
- 3500VRMS isolation for the 60s
- Fully assembled and tested
Applications
- Utility meters
- Heating, Ventilation, and Air Conditioning (HVAC)
- Industrial automation equipment
- Programmable logic controllers
Required Equipment
- 3.3V, 500mA DC power supply
- Signal/function generator
- Oscilloscope
Board Layout
Schematic
Đã phát hành: 2020-06-24
| Đã cập nhật: 2024-05-31
