Analog Devices / Maxim Integrated MAX22517 Digital Isolators for Galvanic Isolation
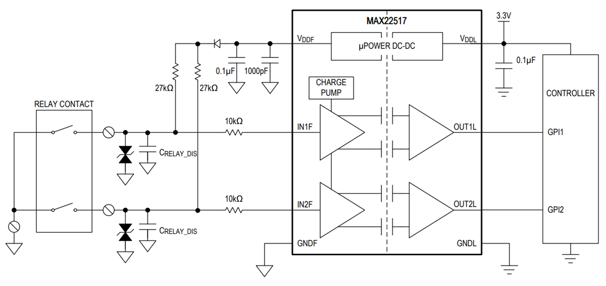
Analog Devices MAX22517 Dual-Channel Digital Galvanic Isolators have an integrated field-side supply using proprietary process technology. The field-side power is supplied by the logic-side using an integrated isolated DC-DC converter. This approach eliminates the bulky and expensive external isolated power supply when the power demand of the field side is small. Analog Devices MAX22517 Dual-Channel Digital Galvanic Isolators operate in a -40°C to +125°C temperature range.Features
- Robust protection in small footprint
- Integrated isolated field-side supply
- Integrated galvanic digital isolation
- Integrated surge and short protection with external series resistor
- 24VAC short protection
- ±1kV line-to-ground and ±2kV line-to-line surge tolerance (1.2/50μs waveform)
- Compact 8-pin wide-body SOIC package (5.5mm creepage)
- Robust galvanic isolation of digital signals
- 3.5kVRMS isolation voltage for 60s (VISO)
- 445VRMS continuous working voltage (VIOWM)
- Design flexibility
- 220μA field-side supply external load capability
- 3V to 5.5V logic-side supply
- -40°C to +125°C operating temperature range
Applications
- Industrial IoT
- Industrial networking systems
- Building automation
- Medical equipment
Block Diagram
Đã phát hành: 2022-03-28
| Đã cập nhật: 2025-02-07
