Analog Devices / Maxim Integrated MAX31865 RTD-to-Digital Converters
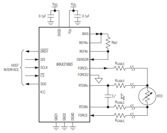
Analog Devices Inc. MAX31865 RTD-to-Digital Converters are easy-to-use resistance-to-digital converters optimized for platinum resistance temperature detectors (RTDs). An external resistor sets the sensitivity for the RTD being used and a precision delta-sigma ADC converts the ratio of the RTD resistance to the reference resistance into digital form. The MAX31865's inputs are protected against overvoltage faults as large as ±50V. Programmable detection of RTD and cable open and short conditions is included.Features
- Simple conversion of platinum RTD resistance to digital value
- Handles 100Ω to 1kΩ (at 0°C) platinum RTDs (PT100 to PT1000)
- Compatible with 2-, 3-, and 4-wire sensor connections
- 21ms maximum conversion time
- 15-Bit ADC resolution; nominal temperature resolution 0.03125°C (varies due to RTD nonlinearity)
- Total accuracy over all operating conditions: 0.5°C (0.05% of Full Scale) max
- ±50V input protection
- Fully differential VREF inputs
- Fault detection (open RTD element, RTD shorted to out-of-range voltage, or short across RTD element)
- SPI-compatible interface
- 20-pin TQFN package
Applications
- Industrial equipment
- Instrumentation
- Medical equipment
Application Circuit
Đã phát hành: 2014-02-11
| Đã cập nhật: 2023-04-11
