Analog Devices / Maxim Integrated MAX40203EVKIT Evaluation Kit
Analog Devices MAX40203EVKIT Evaluation Kit is designed to evaluate the ultra-tiny nano-power MAX40203 low-current ideal diode. The Analog Devices MAX40203EVKIT has two MAX40203AUK+ devices installed and demonstrates the MAX40203 in a space-saving 5-pin SOT23 package.Features
- Evaluates the MAX40203AUK+
- It drops only 100mV at 500mA
- Less than 10nA leakage when reverse-biased from VDD
- Supply voltage range between 1.2V and 5.5V
- Low supply Quiescent current of 300nA (typical), 500nA (max)
- Thermally self-protecting
- -40°C to 125°C temperature range
- Accommodates easy-to-use components
- Proven PCB layout
- Fully assembled and tested
Required Equipment
- MAX40203EVKIT evaluation kit
- +6V DC power supply
- Electronic load capable of sinking 1A ( e.g., HP6060B)
- Precision voltmeter
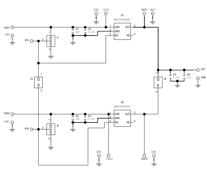
Schematic
Đã phát hành: 2018-12-11
| Đã cập nhật: 2023-04-24
