Analog Devices Inc. MAX77533 High-Efficiency Buck Regulator
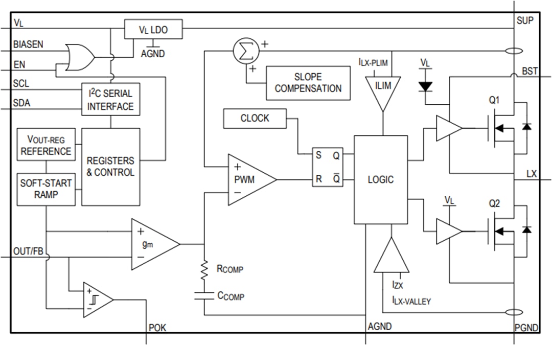
Analog Devices MAX77533 High-Efficiency Buck Regulator is a synchronous 1.5A step-down DC-DC converter optimized for portable 2-cell and 3-cell battery-operated and USB-C™ applications. The MAX77533 operates on an input supply between 3V and 14V. The output voltage is adjustable between 0.8V and 5.0V in 50mV steps. Factory-programmed default voltages of 1.2V, 1.8V, and 3.3V are offered to reduce component count for common rails. This device features a low-IQ SKIP mode, which allows excellent efficiency at light loads.Dedicated Enable and Power-OK (POK) pins allow simple hardware control. An I2C serial interface is optionally used for full configuration and control for dynamic voltage scaling and system power optimization.
Built-in undervoltage lockout (UVLO), output active discharge, cycle-by-cycle current limit, thermal shutdown, and short-circuit protection ensure safe operation under abnormal operating conditions.
The Analog Devices MAX77533 Buck Regulator is offered in a 12-bump, 0.4mm pitch Wafer-Level Package (WLP).
Features
- 5A single-channel buck regulator
- 3V to 14V input voltage range
- 8V to 99% VSUP output voltage range
- 8V to 5V I2C programmable in 50mV steps
- 55V to 99% VSUP with external feedback resistors
- 2V, 1.8V, or 3.3V factory preset options
- High-efficiency, low-IQ extends battery life
- 94% peak efficiency at 7.4VSUP, 3.3VOUT (2520 inductor)
- 9μA IQ (12VSUP, 1.8VOUT internal feedback version)
- Selectable light-load SKIP and forced-PWM modes
- 1MHz or 550kHz fixed-frequency switching
- Hardware or software control
- Enable input and Power-OK output pins
- Optional I2C full control interface
- Protection
- Cycle-by-cycle inductor peak current limit
- Short-circuit hiccup mode, UVLO, and thermal shutdown protection
- 1ms default soft-start
- Physical characteristics
- -40°C to +85°C operating temperature range
- 85mm x 1.4mm x 0.7mm WLP12, 0.4mm pitch, 3x4 array
- RoHS compliant
Applications
- 2-cell and 3-cell high power density supplies
- Portable Li+/Li-ion battery-powered devices
- Drones, HD cameras, and notebook computers
- Space-constrained portable electronics
Buck Control Scheme
Application Circuit (External Feedback)
Application Circuit (Internal Feedback)
Đã phát hành: 2020-09-08
| Đã cập nhật: 2024-07-02
