Analog Devices / Maxim Integrated MAX77827 Switch Buck-Boost Converter
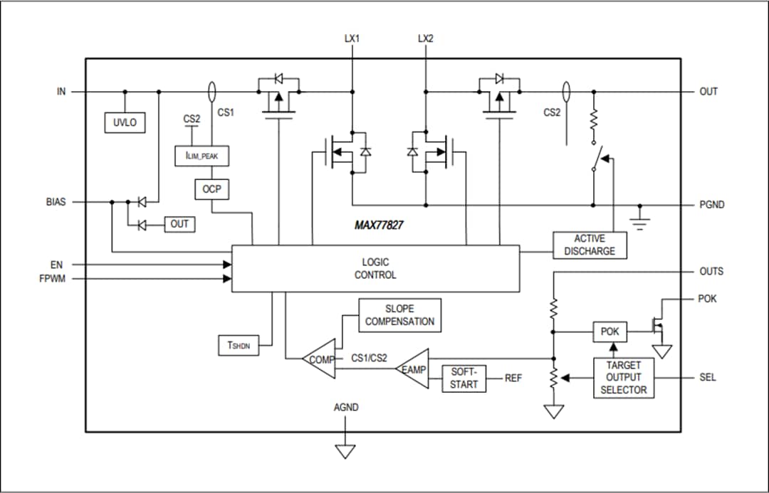
Analog Devices MAX77827 Switch Buck-Boost Converter is a high-efficiency buck-boost regulator with a low 6μA typical quiescent current (IQ). The MAX77827 supports input voltages of 1.8V to 5.5V and has an output voltage range of 2.3V to 5.3V. The IC provides two switching current levels (1.8A and 3.1A) to optimize external component sizing based on load current requirements. With the 1.8A switching current-limit option, the MAX77827 can support up to 1.0A load current in buck mode and 900mA in boost mode (VIN = 3.0V, VOUT = 3.3V). The peak efficiency of 96% makes the MAX77827 an ideal choice for battery-powered portable applications.The MAX77827 features an adjustable output voltage that can be programmed from 2.3V to 5.3V through a single resistor. Two General Purpose Input Output (GPIO) pins are available to support the Pulse Width Modulation (PWM) enable function and a Power-OK (POK) indicator. A unique control algorithm allows high efficiency, outstanding line/load transient response, and seamless transition between buck and boost modes. These options offer design flexibility that allows the IC to cover a range of applications and use cases while minimizing board space.
The Analog Devices MAX77827 Switch Buck-Boost Converter is offered in a 1.61mm x 2.01mm, 12-bump Wafer-Level Package (WLP) and is lead-free and RoHS compliant.
Features
- 1.8V to 5.5V input voltage range
- 2.3V to 5.3V single resistor adjustable output voltage
- 1.6A maximum output current (3.1A ILIM option, buck mode)
- 900mA maximum output current (1.8A ILIM option, boost mode 3.0VIN, 3.3VOUT)
- 96% peak efficiency (3.3VIN, 3.3VOUT)
- SKIP mode for higher light-load efficiency
- 6μA ultra-low typical quiescent current (At TJ = +25°C)
- 2.5MHz nominal switching frequency
- Enable pin
- GPIO pins for system design convenience
- FPWM (Forced PWM) mode selection pin
- POK indicator pin
- UVLO, soft-start, active-output discharge, overcurrent, and thermal shutdown protections
- -40°C to +125°C operating junction temperature range
- +150°C maximum junction temperature
- WLP-12 package type
- 1.61mm x 2.01mm
- Lead(Pb)-free and RoHS compliant
Applications
- 1-cell Li+ battery-powered equipment
- Smartphones, portables, and wearables
- Internet of Things (IoT) devices
- Narrowband Internet of Things (NB-IoT) devices
Block Diagram
Typical Application Circuit
Design Solution
Đã phát hành: 2019-06-24
| Đã cập nhật: 2023-04-17
