Analog Devices / Maxim Integrated MAX98365 Evaluation System
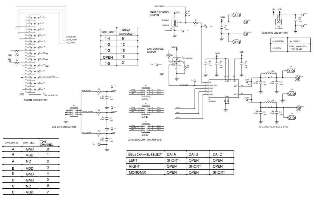
Analog Devices MAX98365 Evaluation System is a thoroughly tested and completely assembled system that evaluates MAX98365x Class-D audio amplifiers. This system delivers a single-supply operation of 3V to 14V with five selectable gains (9.5dB, 12.5dB, 15.5dB, 18.5dB, and 21.5dB) and filter-less operation. The hardware set-up of the system is easy, compact, and needs no tools or special software. The Analog Devices evaluation system consists of MAX98365 Development (DEV) board, audio interface board III, and a micro USB cable.Features
- 3V to 14V: Single-supply operation
- I2S, left-justified, or TDM input
- Audio channel select (left, right, and mono mix)
- Five selectable gains (9.5dB, 12.5dB, 15.5dB, 18.5dB, and 21.5dB)
- Filter-less operation
- Low EMI
- Easy hardware setup
MAX98365 Development Board
The MAX98365 Development Board is used together with AUDINT3 and an external supply to PVDD. The development board requires two external power supplies, one for the PVDD and VDD.
Audio Interface Board III
The Audio Interface Board III (AUDINT3) simplifies the evaluation of the MAX98365 development board. The AUDINT3 gives the development board a set of features that allows the functioning of the board without any need for additional audio equipment. The main components of the AUDINT3 are LOD supply voltages and the USB-to-PCM interface. The AUDINT3 board can also generate test signal tones of different types, frequencies, and amplitudes.
MAX98365 Development Board Schematic
Đã phát hành: 2022-04-18
| Đã cập nhật: 2023-04-14
