Analog Devices Inc. MAXM17904x Evaluation Kits
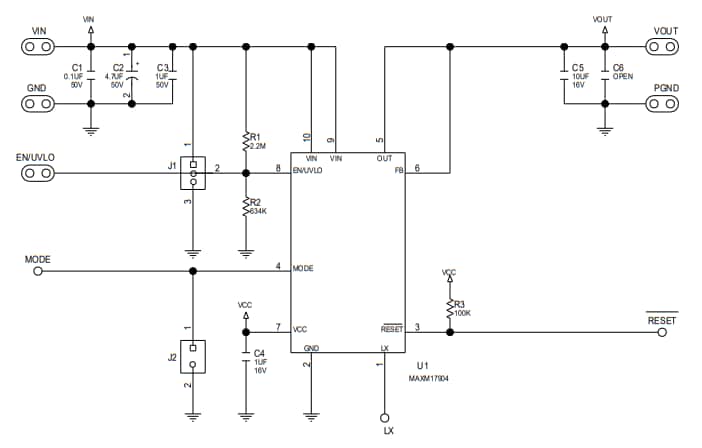
Analog Devices MAXM1790x Evaluation Kits are designed to demonstrate MAXM1790x high-voltage, high-efficiency, synchronous step-down DC-DC module's salient features. Synchronous step-down DC-DC converters convert a source of direct current (DC) from one voltage level to another. MAXM1790x Evaluation Kits are programmed to deliver from 1.8V to 5V output for loads up to 300mA. The Analog Devices MAXM1790x Evaluation Kits feature an adjustable input undervoltage lockout, selectable mode, and open-drain RESET signal.Features
- 4.5V to 24V input range
- 1.8V to 5V output, delivers up to 300mA output current
- 550kHz switching frequency
- ENABLE/UVLO input, resistor-programmable UVLO
- PFM feature for better light-load efficiency
- Fixed internal 3.75ms soft-start time
- RESET output, with pullup resistor to VCC
- Overcurrent and Over-temperature Protection (OCP and OTP)
- Low-profile, surface-mount components
Applications
- EN/UVLO PCB pad
- Jumper J1, to enable the output at a desired input voltage
- Jumper J2 allows selection of either PWM or PFM mode of operation based on light-load performance requirements
Schematic
View Results ( 5 ) Page
| Mã Phụ tùng | Bảng dữ liệu | Mô tả |
|---|---|---|
| MAXM17904EVKIT# | ![]() |
Power Management IC Development Tools EVkit for MAXM17904, 4.5V to 24V Input, |
| MAXM17901EVKIT# | ![]() |
Power Management IC Development Tools Evaluation kit for MAXM17901, 4.5V to 24 |
| MAXM17903EVKIT# | ![]() |
Power Management IC Development Tools EVkit for 300mA; 21V synchronous buck mi |
| MAXM17905EVKIT# | ![]() |
Power Management IC Development Tools EVkit for MAXM17905, 4.5V to 24V Input, |
| MAXM17906EVKIT# | ![]() |
Power Management IC Development Tools Evkit for MAXM17906, 4.5V to 24V Input, |
Đã phát hành: 2019-07-15
| Đã cập nhật: 2023-04-12

