Apex Microtechnology AIC1601 Evaluation Board
Apex Microtechnology AIC1601 Evaluation Board streamlines the evaluation of the AIC1601 in an inductive proximity switch application. The board offers a low-side open collector output integrated into the IC and a high-side output achieved by external components. The outputs are protected against overvoltage and overcurrent. In case of overcurrent, power dissipation is limited by entering a hiccup mode until the normal load condition has returned. Freewheel diodes are placed on both outputs, enabling switching inductive loads such as relays. The Apex Microtechnology AIC1601 Evaluation Board is designed for inductive proximity detection.Features
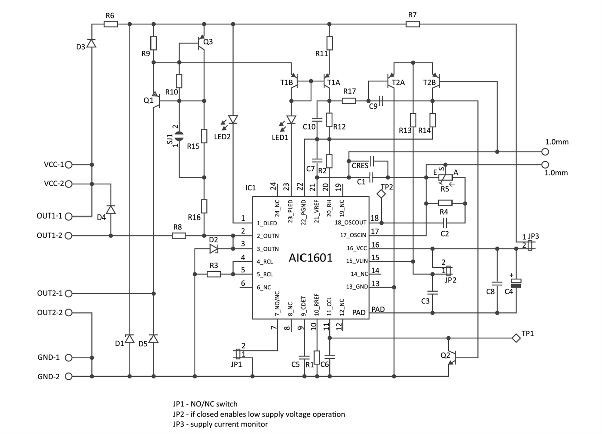
- Sensitivity adjustable by potentiometer (R5)
- Jumper JP1 to select normally OFF or normally ON operation (preset to NO)
- Power LED (green)
- Detect LED (red)
- Freewheel diode for external relay (D4 for low side, D5 for high side switch)
- Optional low supply voltage operation by closing jumper JP2 and solder joint SJ1 (the latter only in case of high-side switch operation)
Schematic
Đã phát hành: 2024-12-31
| Đã cập nhật: 2025-01-14
