Apex Microtechnology PA85 High Voltage Power Operational Amplifiers
Apex Microtechnology PA85 High Voltage Power Operational Amplifiers feature a high 1000V/µs slew rate targeted for high voltage applications. The PA85 also features a very high 300kHz power bandwidth with output currents up to 200mA. It's designed for output currents up to 200mA. Output voltages can swing up to ±215V with a dual supply and up to +440V with a single supply. The safe operating area (SOA) has no second breakdown limitations and is observed with all loads by choosing an appropriate current-limiting resistor. High accuracy is achieved with a cascode input circuit configuration. All internal biasing is referenced to a bootstrapped Zener-MOSFET current source. As a result, the PA85 features an unprecedented supply range and excellent supply rejection. The Apex Microtechnology PA85 is ideal for instrumentation, piezoelectric transducers, electrostatic transducers, and deflection.Features
- 450V (±225V) high voltage
- 1000V/μs high slew rate
- 200mA high output current
- 500kHz power bandwidth
Applications
- High voltage instrumentation
- Piezo transducer excitation
- Programmable power supplies up to 430V
- Electrostatic transducers and deflection
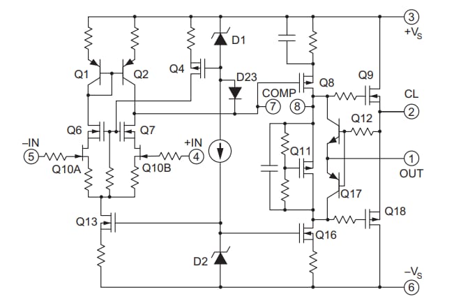
Equivalent Schematic
Additional Resources
Đã phát hành: 2020-08-20
| Đã cập nhật: 2024-04-12
