Broadcom ACPL-355JC 10A Gate Drive Optocouplers
Broadcom ACPL-355JC 10A Gate Drive Optocouplers offer integrated fail-safe IGBT and SiC MOSFET diagnostics, protection, and fault reporting. The ACPL-355JC features Common-mode Transient Immunity (CMTI) greater than 100kV/μs and provides minimal propagation delay with excellent timing skew. The device's high peak output current and wide operating voltage range eliminate the need for an output buffer circuit. This allows designers to implement cost-effective isolated gate drive solutions for motor drives and power inverters.The Broadcom ACPL-355JC 10A Gate Drive Optocouplers are full-featured, easy-to-implement smart gate drivers certified to provide reinforced galvanic isolation with 2,262VPEAK working voltage meeting safety regulatory IEC/EN/DIN, UL, and CSA. The ACPL-355JC is available in a compact, surface-mountable 600V CTI SO-16 package.
Features
- 10A maximum peak output current
- 600V CTI mold, Material Group I
- 150ns maximum propagation delay
- Over-current detection with configurable "Soft" shutdown
- Functional safety reporting
- Overcurrent FAULT feedback
- UVLO status feedback
- 100kV/μs minimum Common Mode Rejection (CMR) @ VCM = 1500V
- Dual output drive to control turning on and off time
- Under Voltage Lock-Out (UVLO) with hysteresis
- 15V to 30V wide operating VDD2 range
- –40°C to +110°C industrial temperature range
- 8.3mm creepage and clearance
- Pending safety approvals
- UL/cUL 1577 recognized: 5000 VRMS for 1 minute
- IEC/EN 60747-5-5 VIORM = 2,262 VPEAK
Applications
- Mid-voltage motor drives
- 1500V solar inverter and wind inverter
- Static Var Generators (SVG)/High Voltage Converters (HVC)
- IGBT drivers
- SiC MOSFET gate drives
- Industrial drives and inverters
- Renewable energy inverters
- Solar inverters
- Servo drives
- Motor drives
- AC inverters
- IGBT inverters
- Switching power supplies
Videos
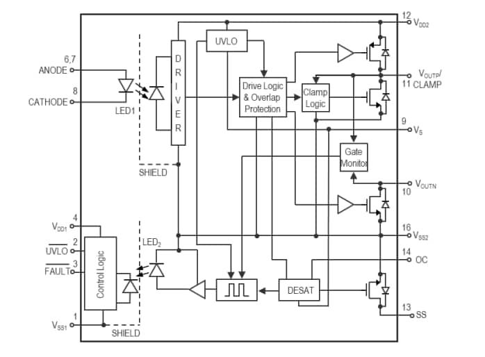
Functional Diagram
Đã phát hành: 2021-12-09
| Đã cập nhật: 2024-10-29
