Diodes Incorporated AP64102 Evaluation Board
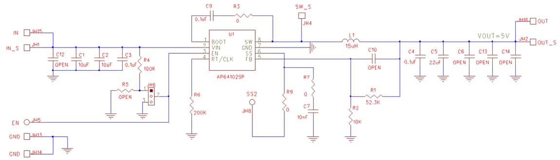
Diodes Incorporated AP64102 Evaluation Board features a straightforward layout and accessible test points that facilitate signal evaluation. The Diodes Incorporated AP64102 board can assess the AP64102SP's performance. The AP64102SP is a 1A, synchronous buck converter with a wide input voltage range of 3.8V to 40V.Features
- Features a straightforward layout and accessible test points that facilitate signal evaluation
- Assess the AP64102SP's performance
SCHEMATIC
PCB TOP LAYOUT
Đã phát hành: 2024-02-13
| Đã cập nhật: 2024-03-12
